EasyManua.ls Logo

Siemens SINAMICS G120 - Page 171

Siemens SINAMICS G120
450 pages
To Next Page IconTo Next Page
To Next Page IconTo Next Page
To Previous Page IconTo Previous Page
To Previous Page IconTo Previous Page
Loading...
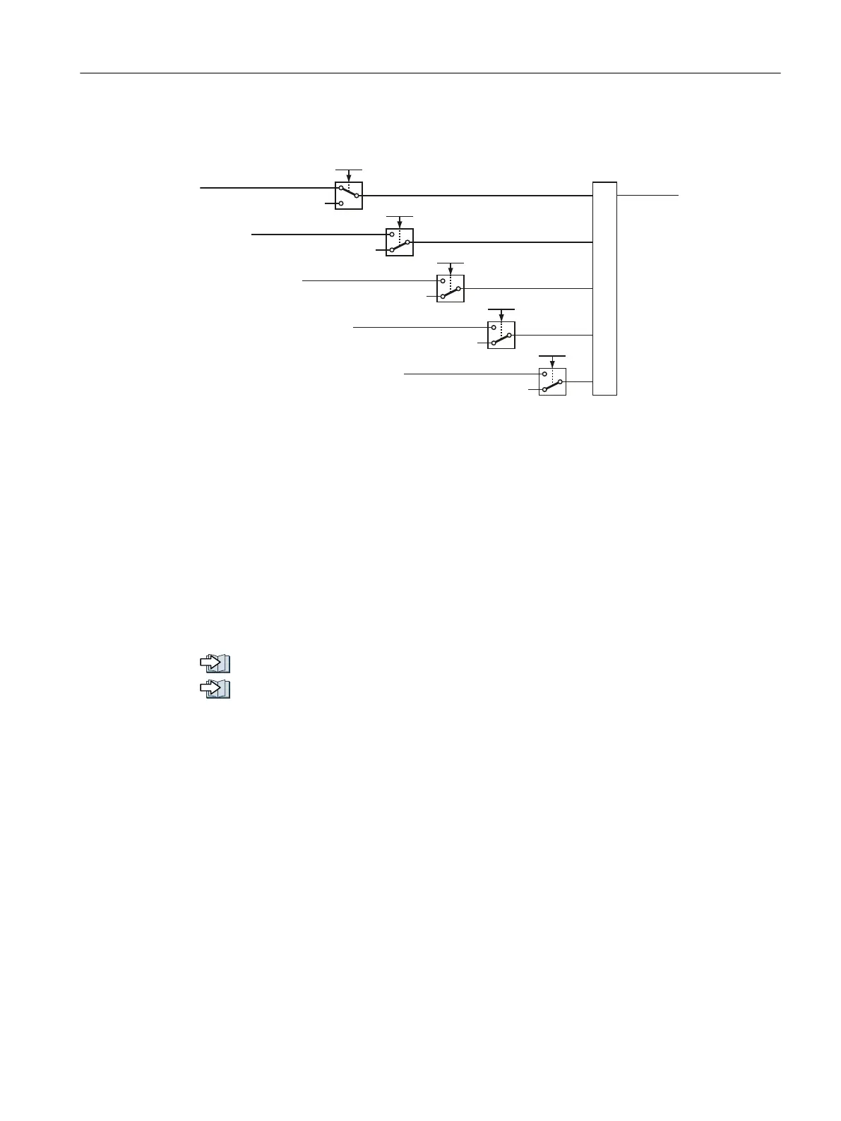
Signal "Safestate"
672DFWLYH
66DFWLYH
6/6DFWLYH
6',SRVLWLYHDFWLYH
6',QHJDWLYHDFWLYH
ุ
6DIHVWDWH
S
S
S
S
S
Figure 5-17 The Safetstate signal in the factory setting
You must set parameter p10039 in order to adapt the "Safestate" signal.
STARTER: p10039 can only be accessed via the expert list
Startdrive: p10039 can only be accessed via the parameter view
The test mode of the fail-safe output
Using its adjustable test mode, the inverter checks as to whether the fail-safe digital output
can be shut down.
The test mode is aligned according to the interconnection of the fail-safe digital output. For
test modes 2 and 3, you must adapt the appropriate wait time to your particular application.
Connecting the fail-safe digital output for a SINAMICS G120D (Page 97)
Connecting the fail-safe digital output for a SINAMICS G120 (Page 95)
Commissioning
5.12 Setting extended functions
Safety Integrated - SINAMICS G110M, G120, G120C, G120D and SIMATIC ET 200pro FC-2
Function Manual, 01/2017, FW V4.7 SP6, A5E34261271B AD 171

Table of Contents

Other manuals for Siemens SINAMICS G120

Related product manuals