EasyManua.ls Logo

Siemens SIPROTEC 7SS523 V3.2 - Page 341

Siemens SIPROTEC 7SS523 V3.2
430 pages
To Next Page IconTo Next Page
To Next Page IconTo Next Page
To Previous Page IconTo Previous Page
To Previous Page IconTo Previous Page
Loading...
Dimensions
325
7SS52 V4 Manual
C53000-G1176-C182-1
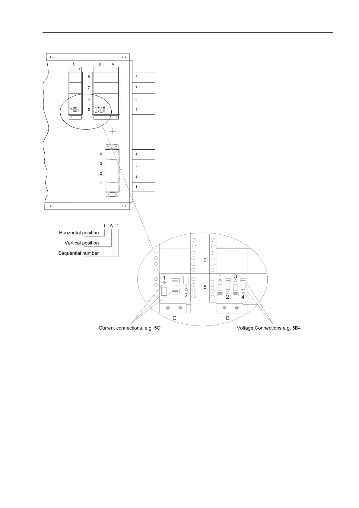
Figure 9-8 Connection plugs (rear view) for flush-mounted casing 7SS523

Table of Contents

Related product manuals