EasyManua.ls Logo

Sindoh M400 - LVPS Components and Main Functions; Components and Basic Functions

Sindoh M400
181 pages
Print Icon
To Next Page IconTo Next Page
To Next Page IconTo Next Page
To Previous Page IconTo Previous Page
To Previous Page IconTo Previous Page
Loading...
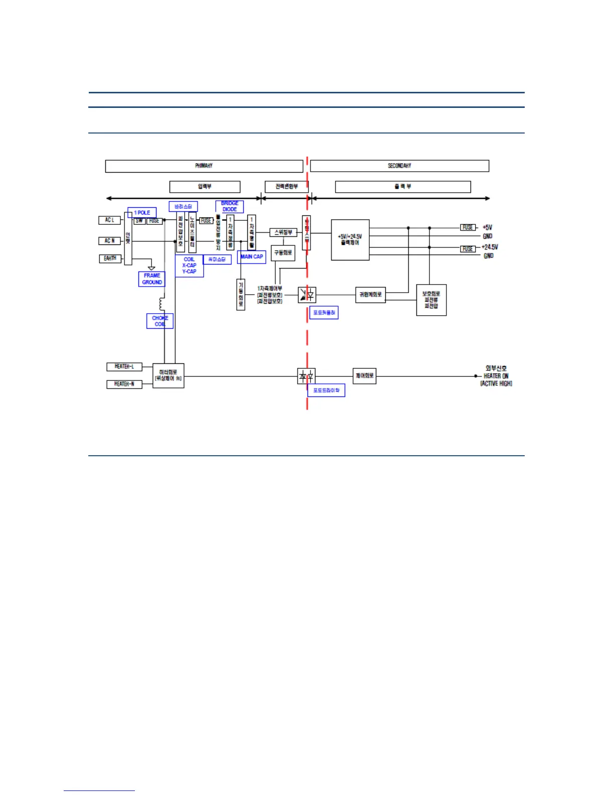
LVPS Components and Main Functions
Structure’s Block Diagram
ABBA PSU Block Diagram
Components and Basic Functions
Basic LVPS components are each function are as the followings.
1. AC Switch: Open only one AC line (1-Pole type)
2. Varistor: Prevent rear circuit damage by short circuiting it when over current leads in to input
3. BRIDGE DIODE / MAIN CAP : Rectify AC waves to DC
4. Noise Filter: Prevent noise lead in at input section
5. Photocoupler: Perform feedback to maintain output constant voltage
6. Photo Triac: Control the heater in the machine to turn on and off
7. Fuse (1
st
& 2
nd
): Protect rear circuit on over current lead in

Table of Contents

Related product manuals