EasyManua.ls Logo

Sony SA-SD35 - Schematic Diagram - MAIN Board (4;9)

Sony SA-SD35
80 pages
Print Icon
To Next Page IconTo Next Page
To Next Page IconTo Next Page
To Previous Page IconTo Previous Page
To Previous Page IconTo Previous Page
Loading...
HT-S350/SD35
HT-S350/SD35
31
Sony CONFIDENTIAL
For Authorized Servicer
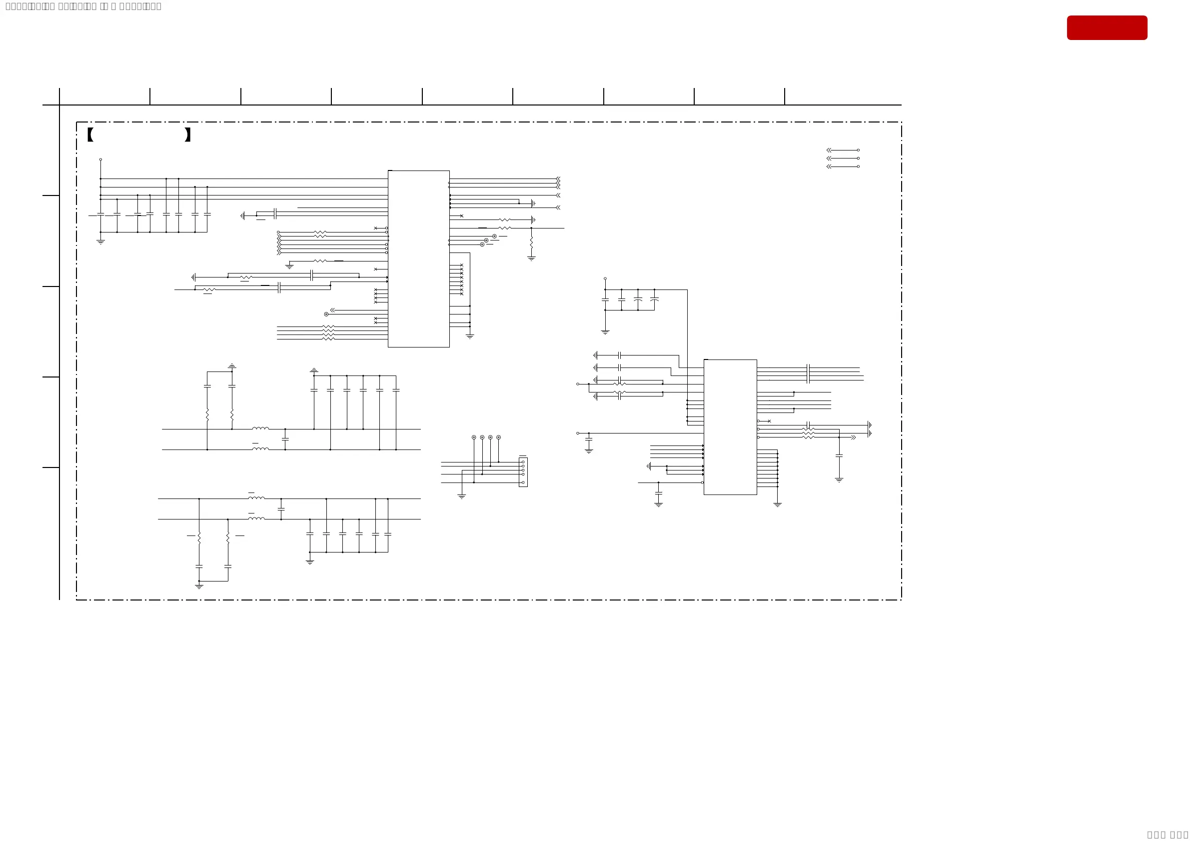
4-6. SCHEMATIC DIAGRAM - MAIN Board (4/9) -
A
E
D
B
C
12345678
(4/9)MAIN BOARD
9
AVSS
DVSS2_CORE
DVSS1_CORE
AVSS_PWM
AVDD
DVDD2_CORE
DVDD1_CORE
AVDD_PWM
PW M_HPM_L
PWM_HPP_L
PW M_HPM_R
PWM_HPP_R
SDA
SCL
SCLK
SDOUT
SCLKO
LRCLKO
TEST
PSVC
OSC_RES
PLL_FLTM
PLL_FLTP
PWM_M_1
PWM_P_1
PWM_M_2
PWM_P_2
PWM_M_3
PWM_P_3
PWM_M_4
PWM_P_4
VR_ANA
ASEL_EMO2
SDIN1
SDIN2
SDIN3
SDIN4
VR_DIG
VR_PWM
NC#44
NC#45
NC#46
NC#47
NC#53
NC#54
NC#55
NC#56
BKND_ERR#
HP_SEL#
MUTE#
PDN#
RESET#
EMO1
MCLK
LRCLK
VALID
GVDD_AB
VDD
DVDD
AVDD
GVDD_CD
PVDD_CD
PVDD_CD
PVDD_CD
PVDD_AB
PVDD_AB
PVDD_AB
GND
GND
GND
GND
GND
GND
GND
GND
GND
GND
OC_ADJ
C_START
FAULT#
OTW#
CLIP#
INPUT_A
INPUT_B
INPUT_C
INPUT_D
M1
M2
M3
OUT_A#40
OUT_A#39
OUT_B
OUT_C
OUT_D#28
OUT_D#27
RESET#
BST_A
BST_B
BST_C
BST_D
+3V3_AMP
+3V3_AMP
+12V_TAS5534
+12V_TAS5534
+24V_PVDD
+3V3_AMP
+24V_PVDD
+12V_TAS5534
12
1
12
12
12
12
12
12
12
12
12
5
13
36
51
9
14
35
50
1
2
3
4
20
21
23
29
30
31
32
33
12
6
7
38
39
40
41
42
43
48
49
8
10
24
25
26
27
28
52
44
45
46
47
53
54
55
56
34
17
19
18
16
15
11
22
37
12
12
12
12
12
12
12
12
12
12
12
12
1
12
12
12
12
12
12
12
12
1
12
12
12
12
12
12
12
12
12
12
12
12
1
12
12
12
1
2
8
13
22
29
30
31
36
37
38
9
10
11
12
25
26
33
34
41
42
3
7
16
17
18
5
6
14
15
19
20
21
40
39
35
32
28
27
4
44
43
24
23
12
12
12
12
12
12
12 12
1
12
12
12
12
1
1
2
3
4
5
12
12
12
12
12
12
12
12
12
12
12
12
12
12
1
1
12
12
BST_C
BST_A
BST_B
BST_D
SPK_L-_2
BST_A_EMIBST_B_EMI
SPK_R+_2
BST_C_EMI BST_D_EMI
VR_ANA
VR_DIG
VR_PWM
EMO2
HP_SEL#
MCLK
XTALO_G
5548_FLTM_2 5548_FLTM
VR_ANA 5548_FLTP_1
Reset_1
GVDD_CD
GVDD_AB
OC_ADJ
AMP_Reset
AMP_Reset
PWM_OUT_A
PWM_OUT_B
STARTUP
PWM_OUT_C
PWM_OUT_D
BST_DBST_D_1
BST_D
BST_CBST_C_1
BST_C
OTW#
FAULT#
BST_BBST_B_1
BST_B
BST_A_1 BST_A
BST_A
PWM_M_3PWM_OUT_B
PWM_P_3PWM_OUT_A
PWM_M_1PWM_OUT_D
PWM_P_1PWM_OUT_C
SPK_R-_2
SPK_L+_2
SPK_L+_2
SPK_L-_2
SPK_R+_2
SPK_R-_2
MTK_I2S_LRCK
6,8
TAS_XPDN
6
TAS_XMUTE
6
MTK_I2S_MCK
6
TAS_XRST
6
TAS_SCL
6
MTK_I2S_BCK
6,8
TAS_SDA
6
DATA_L_R
6
AMP_PROTECT
6
PWM_to_OP
9
+3V3_AMP
5
+24V_PVDD
5
+12V_TAS5534
4
DATA_C_SW
6,8
R408
10KR2J-3-GP
TP174
TPAD40-GP
C120
SC1U25V2KX-2-GP
R130 30KR2F-GP
C115
SC470P50V2JN-GP R132 2D2R2J-GP
R127
47R3F-GP
C102
SC4700P50V2KX-1GP
C128
SCD01U50V2KX-1GP
TC2
SE330U35VM-3-GP
C127
SC1KP50V2KX-1GP
U8
TAS5534DGGR-GP
C107
SCD047U16V2KX-1-GP
C129 SC10U25V3MX-GP
C112
SC1U50V3KX-GP
L15
IND -10UH-133-GP
R121 47R3F-GP
C142
SC1KP50V2KX-1GP
R12618KR2F-GP
C321 SCD1U25V2KX-GP
C116
SC1U50V3KX-GP
C298SC1U25V2KX-2-GP
R123 47R3F-GP
C124
SCD47U50V5KX-1GP
TP28
C320
SC10U50V5KX-GP
C139
SC1KP50V2KX-1GP
R117
470R2F-GP C117
SC1U50V3KX-GP
C134
SCD47U50V5KX-1GP
R137
10R3F-GP
C130
SC1KP50V2KX-1GP
C140
SCD01U50V2KX-1GP
TP175
TPAD40-GP
C135
SC470P50V2JN-GP
R138
10R3F-GP
C131
SCD01U50V2KX-1GP
C114
SC470P50V2JN-GP
C300
SCD01U16V2KX-3GP
R135 0R2J-2-GP
C319
SCD1U50V2KX-1-GP
R120 15KR2F-GP
C136
SC470P50V2JN-GP
C121 SC10U25V3MX-GP
C123
SCD01U50V2KX-1GP
R129
10R3F-GP
TP9
R122 47R3F-GP
C111
SCD01U16V2KX-3GP
R12410KR2J-3-GP
U9
TAS5614LADDVR-GP
C122
SC1KP50V2KX-1GP
C143 SCD047U50V3KX-GP
L13
IND-10UH-133-GP
C110
SC10U50V5KX-GP
C169
SCD01U50V2KX-1GP
C299SC1U25V2KX-2-GP
L12
IND-10UH-133-GP
R134 0R2J-2-GP
TP11
C109
SCD1U50V2KX-1-GP
C318
SC10U50V5KX-GP
L14
IND -10UH-133-GP
C106
SC4700P50V2KX-1GP
TP176
TPAD40-GP
CN3
ACES-CON5-S1-GP
C108
SC10U50V5KX-GP
C141 SCD047U50V3KX-GP
C317
SCD1U50V2KX-1-GP
C104
SCD047U16V2KX-1-GP
R131 2D2R2J-GP
R119 47R3F-GP
TC1
SE330U35VM-3-GP
C113 SC10U50V5KX-GP
R128
10R3F-GP
R118
470R2F-GP
C138 SCD047U50V3KX-GP
R125
100R2J-2-GP
C137
SC1KP50V2KX-1GP
C119
SC1KP50V2KX-1GP
TP10
TP177
TPAD40-GP
C118
SC1KP50V2KX-1GP
C144 SCD047U50V3KX-GP
20181009
1. DATA_C_SW From SDIN2 Change to SDIN4
SYSSET
2019/02/1301:27:25(GMT+09:00)

Table of Contents

Related product manuals