EasyManua.ls Logo

ST ST7 - Page 111

ST ST7
317 pages
Print Icon
To Next Page IconTo Next Page
To Next Page IconTo Next Page
To Previous Page IconTo Previous Page
To Previous Page IconTo Previous Page
Loading...
111/317
5-Peripherals
The change of the state of an output pin;
The reset of the free-running counter (only in PWM mode).
The PWM mode will be studied later.
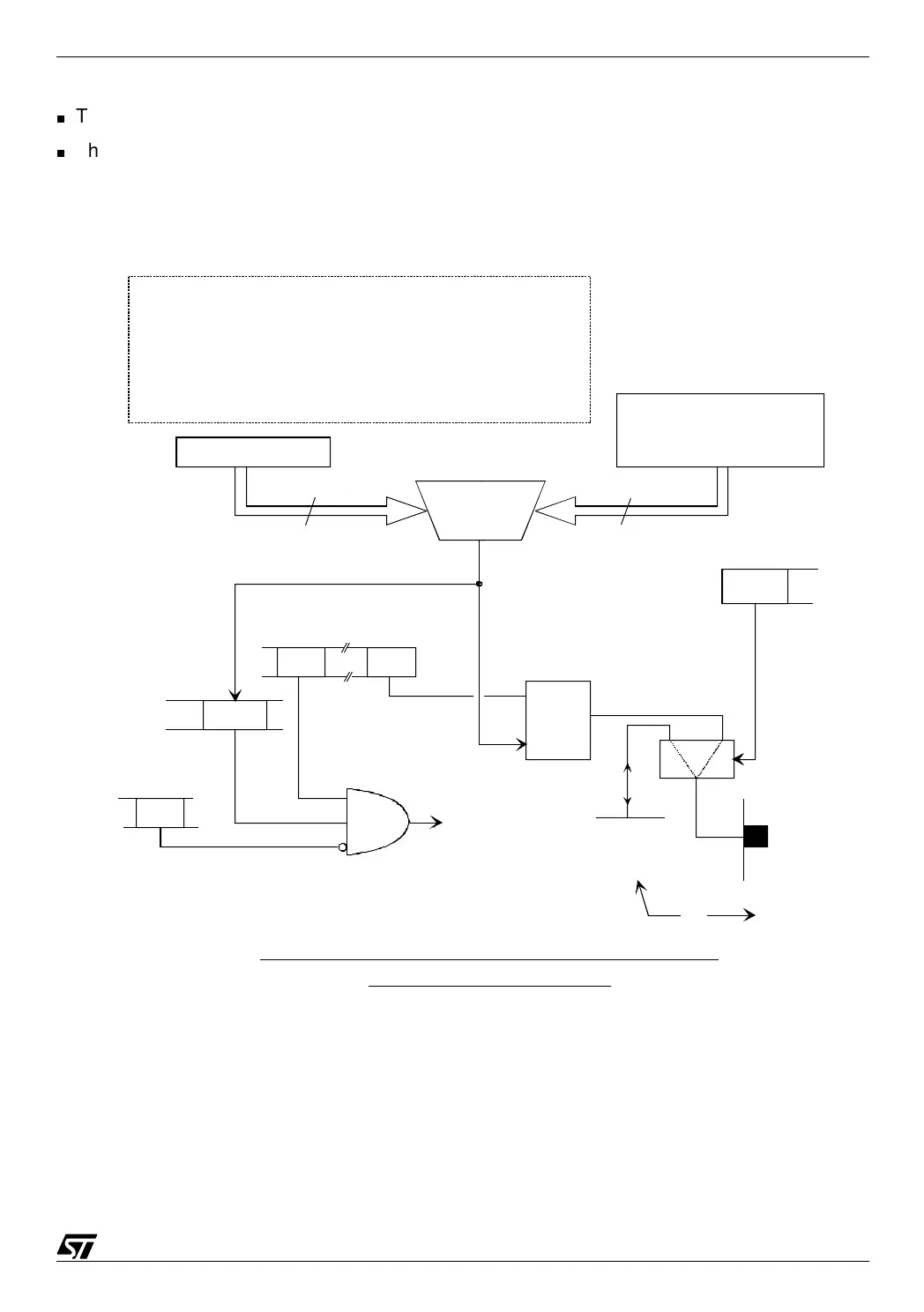
The block diagram of one of the compare circuits is the following:
05-comp
Output compare and corresponding interrupt mechanism:
diagram for channel 1, timer A
I
Condition code
register (CCR)
OCIE
Timer A control
register 1 (TACR1)
Output compare 1
interrupt to
the core
OLVL1
Free running counter
16 bit output compare register
TAOC1HR, TAOC1LR
(Read / write registers)
OCF1 : Output compare flag 1 bit (bit 6 of TASR)
OCIE : Output compare interrupt enable bit (bit 6 of TACR1)
OLVL1 : Output level 1 bit (bit 0 of TACR1)
OC1E : Output compare 1 enable bit (bit 7 of TACR2)
reset : general purpose I/O pin
set : timer A output compare 1 pin (OCMP1)
I : Global interrupt enable bit (bit 3 of CCR)
16
16
Compare
OCF1*
Timer A status
register (TASR)
Clk
Output
compare 1
pin for
timer A
General
purpose
I/O channel
OC1E
Timer A control
register 2 (TACR2)
or
*cleared by a TASR read access
followed by an access to TAOC1LR
latch
10

Table of Contents

Related product manuals