EasyManua.ls Logo

Sym HD2 125 - Page 98

Sym HD2 125
273 pages
Print Icon
To Next Page IconTo Next Page
To Next Page IconTo Next Page
To Previous Page IconTo Previous Page
To Previous Page IconTo Previous Page
Loading...
5. Fuel Injection System
5-35
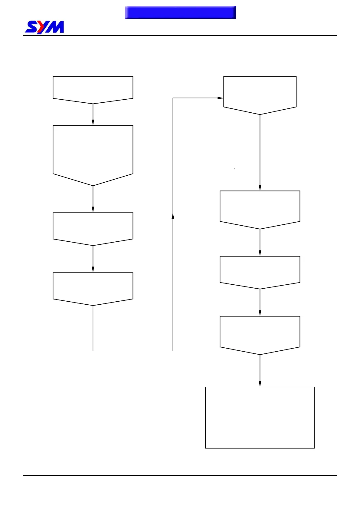
Idle flameout diagnosis
Idle Air Control Valve
Actuation whether or
failure?
EFi system more relevant
institutions, each recognized by the
detection, if still unable to rule out
the idling flameout problem, it is
recommended that engine checks
whether there are other traditional
institutions abnormal.
Idle flameout
1. Link diagnosis tool to
view EFI fault content
2. In accordance with
Troubleshooting
procedures on
troubleshooting
Gasoline whether
enough?
Whether loose battery
connecter?
Throttle line is not too
jammed to revert to full
closure?
Idle CO value is set beyond
the scope of (1.5% ~
2.5%)?
Throttle body whether
coke serious?
To this chapter contents

Table of Contents

Related product manuals