EasyManua.ls Logo

Topdon Phoenix Pro - 4.5 Bluetooth Setting

Topdon Phoenix Pro
142 pages
Print Icon
To Next Page IconTo Next Page
To Next Page IconTo Next Page
To Previous Page IconTo Previous Page
To Previous Page IconTo Previous Page
Loading...
Phoenix Pro User Manual
25
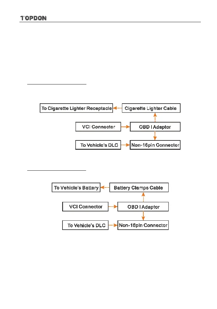
1. Locate vehicle’s DLC socket.
2. Select the corresponding non-16pin connector.
3. Plug the non-16pin end of the connector into the DLC socket, and the other
end to the OBD I adaptor, and then tighten the captive screws.
4. Connect the other end of the adaptor to the included VCI connector.
5. To supply power to OBD I adaptor from:
A. Cigarette Lighter Cable: Connect one end of the cigarette lighter cable to
vehicle’s cigarette lighter receptacle, and the other end to the power jack of
OBD I adaptor.
Fig. 4-12
B. Battery Clamps Cable: Connect one end of the battery clamps cable to
vehicle’s battery, and the other end to the power jack of OBD I adaptor.
Fig. 4-13
4.5 Bluetooth Setting
There are two kinds of ways available for the tablet to pair with the VCI
connector.
1. Connect one end of the USB cable (optional) to the Mini USB port of the VCI
connector.

Table of Contents

Related product manuals