EasyManua.ls Logo

Topdon Phoenix Pro - 4 Initial Use; 4.2 Register & Download Diagnostic Software

Topdon Phoenix Pro
142 pages
Print Icon
To Next Page IconTo Next Page
To Next Page IconTo Next Page
To Previous Page IconTo Previous Page
To Previous Page IconTo Previous Page
Loading...
Phoenix Pro User Manual
14
4 Initial Use
4.1 Getting Started
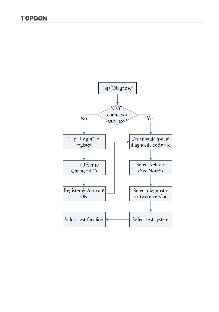
For new users, please follow the operation chart shown in the following figure to
start using Phoenix Pro.
*Note: If “VIN Scan” or “Intelligent Diagnostics” function is performed, this step shall
not apply.
4.2 Register & Download Diagnostic Software
4.2.1 User registration
On the home screen, tap the application icon to run it.

Table of Contents

Related product manuals