EasyManua.ls Logo

VDO MR6000 - Page 173

VDO MR6000
348 pages
Print Icon
To Next Page IconTo Next Page
To Next Page IconTo Next Page
To Previous Page IconTo Previous Page
To Previous Page IconTo Previous Page
Loading...
173
Nederlands
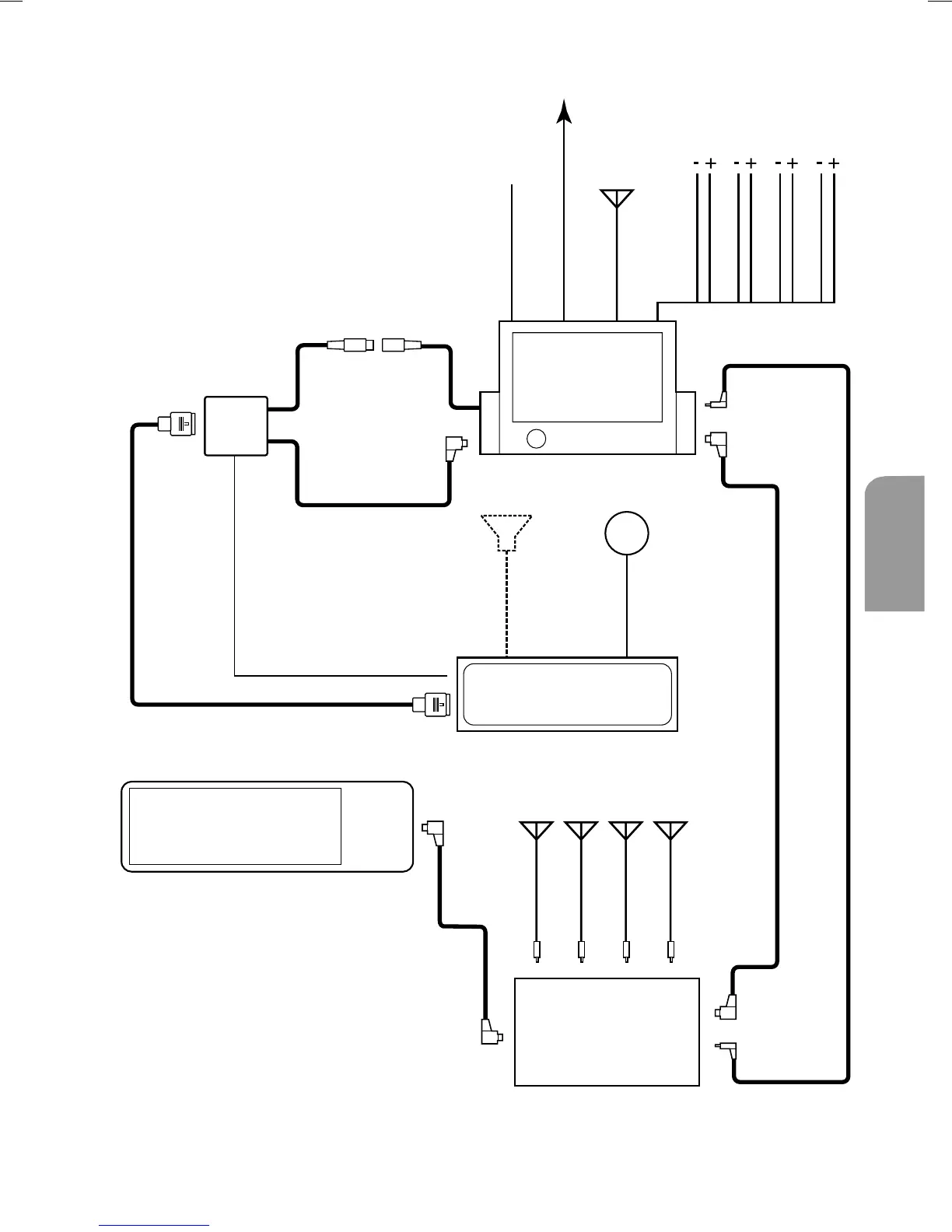
TV-ANTENNE
Voorbeeld systeem 2
PC 5000
(NAVIGATIE)
MW 6000
(CD-WISSELAAR VOOR
WEERGAVE VAN 6 CD’S)
COMPOSIT
(CINCH)
BUS-KABEL
STURING MOTOR ANTENNE
GPS-ANTENNE
RGB-KABEL
MINI-DIN-
KABEL (8 POL)
STILSCHAKELING TEL.
ANTENNE
UKW-TUNER/
BASISAPPARAAT
LUIDSPREKER (V/L)
LUIDSPREKER (V/R)
LUIDSPREKER (H/L)
LUIDSPREKER (H/R)
MR 6000
(BASISAPPARAAT)
TV 6000
(TV-TUNER)
BUS-KABEL
ADAPTERBOX
MUTE-LEIDING –> PIN A3
RGB-KABEL

Table of Contents

Related product manuals