EasyManua.ls Logo

VDO MR6000 - Example System 2

VDO MR6000
348 pages
Print Icon
To Next Page IconTo Next Page
To Next Page IconTo Next Page
To Previous Page IconTo Previous Page
To Previous Page IconTo Previous Page
Loading...
47
English
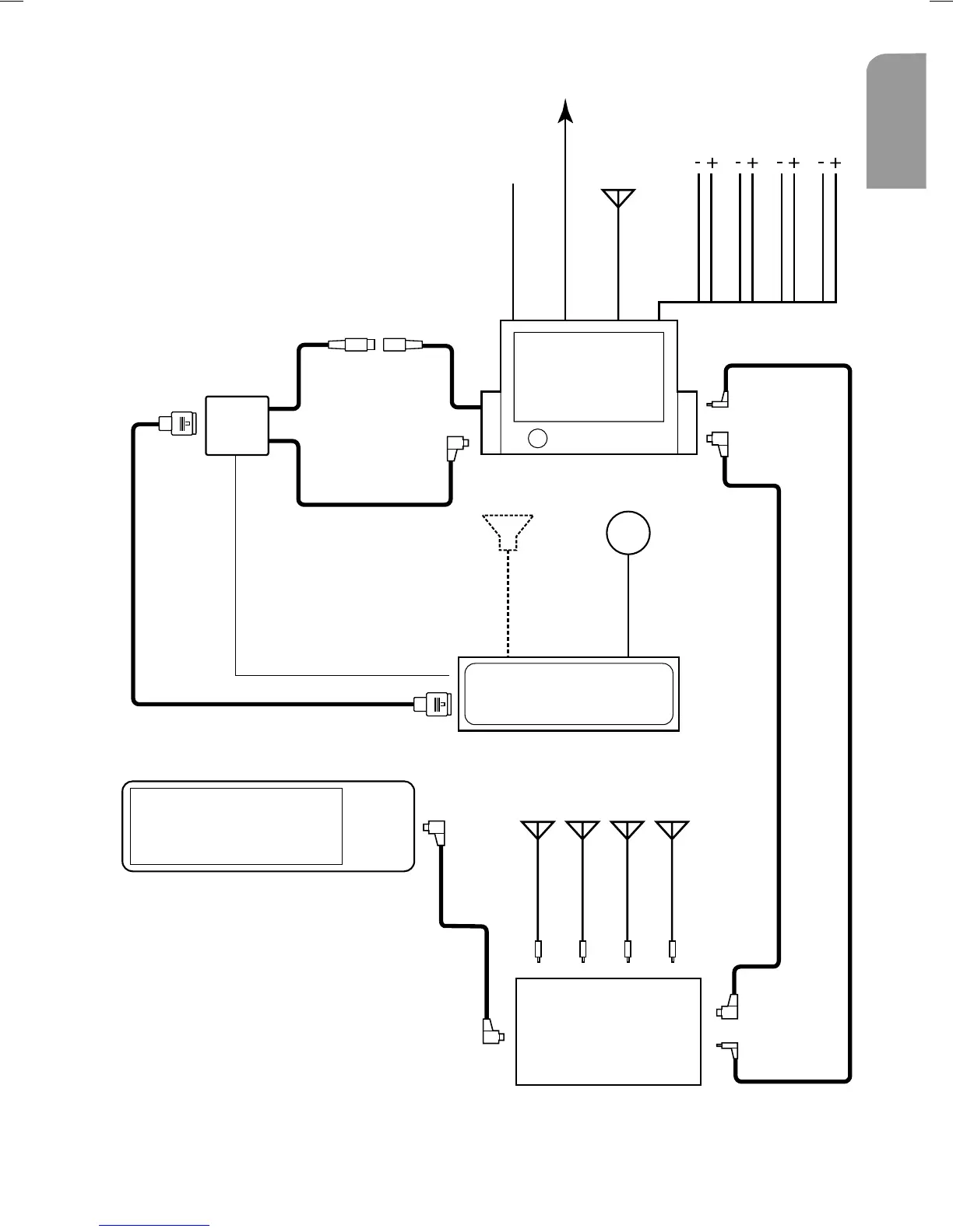
TV ANTENNA
Example system 2
PC 5000
(NAVIGATION)
MW 6000
(6CD CHANGER)
COMPOSITE
(CINCH)
BUS CABLE
AUTOMATIC ANTENNA
GPS ANTENNA
RGB CABLE
MINI DIN CABLE
(8 TERMINAL)
TEL. MUTE
FUNCTION
ANTENNA
FM TUNER /
MAIN UNIT
LOUDSPEAKER (F/L)
LOUDSPEAKER (F/R)
LOUDSPEAKER (R/L)
LOUDSPEAKER (R/R)
MR 6000
(MAIN UNIT)
TV 6000
(TV TUNER)
BUS CABLE
ADAPTOR BOX
MUTE CABLE –> PIN A3
RGB CABLE

Table of Contents

Related product manuals