EasyManua.ls Logo

Waters 600 - Page 144

Default Icon
258 pages
Print Icon
To Next Page IconTo Next Page
To Next Page IconTo Next Page
To Previous Page IconTo Previous Page
To Previous Page IconTo Previous Page
Loading...
116 Creating PowerLine Methods
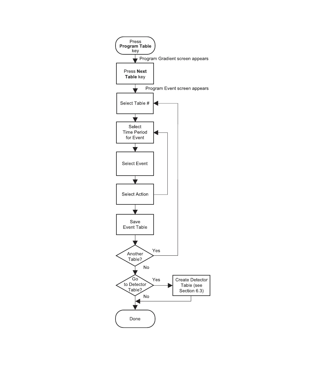
Figure 6-8 Program Event Flowchart

Table of Contents

Related product manuals