EasyManua.ls Logo

Weatherdock EasyTRX 3 - 12 Circuit Diagram Proposal

Default Icon
81 pages
Print Icon
To Next Page IconTo Next Page
To Next Page IconTo Next Page
To Previous Page IconTo Previous Page
To Previous Page IconTo Previous Page
Loading...
Weatherdock AG Seite 73
www.easyAIS.com
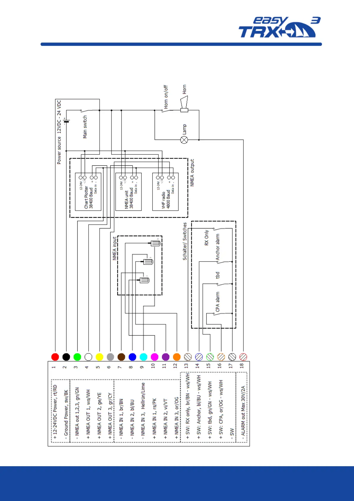
12 Circuit diagram proposal

Table of Contents

Related product manuals