EasyManua.ls Logo

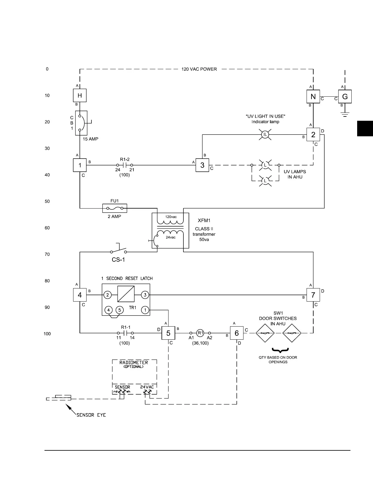
York XT AHU - UV CONTROL PANEL WIRING (8 AMPS)

York XT AHU
118 pages
To Next Page IconTo Next Page
To Next Page IconTo Next Page
To Previous Page IconTo Previous Page
To Previous Page IconTo Previous Page
Loading...
JOHNSON CONTROLS
99
SECTION 5 - WIRING DIAGRAMS
FORM 102.20-OM2
ISSUE DATE: 6/01/2015
5
FIGURE 100 - UV CONTROL PANEL WIRING (8 AMPS)

Table of Contents

Related product manuals