EasyManua.ls Logo

Ammann AV 70 X - Page 155

Ammann AV 70 X
162 pages
Print Icon
To Next Page IconTo Next Page
To Next Page IconTo Next Page
To Previous Page IconTo Previous Page
To Previous Page IconTo Previous Page
Loading...
149AV 70 X
MAINTENANCE MANUAL
X5:27
X5:26
X5:4
X5:3
X28:1
X26:1
X61
125A
125A
87 30
85 86
87 30
85 86
X5:60
G
B
L
IG
X5:10
X5:9
X5:8
X5:7
X5:36
X5:5
X5:2
X5:32
X5:25
X7:4
X7:2
X7:3
X7:1
X8:1
X31
86
87
85
30
56a
56b
56b
31
31
56a
X8:2
X8:5
X8:4
X8:3
X26:3
0 2
1
H
B
O
M
MC
C
Z
S
Y
X27:1
X27:3
X29:3
X28:4
X26:4
X29:2
X27:2
X28:2
X26:2
X3
8730
85 86
M
30
50
31
15A
20A
1
9
5
10
15(30)A
X62:4
X62:5
30
17
19
50a
15/54
X5:35
80A
100Ah
12V
X5:6
11
X5:21
X5:30
X5:29
29
15
X5:44
X5:45
X5:43
X5:42
X5:41
X5:40
X5:39
X5:38
X5:37
X5:28
X5:24
X5:20
X5:19
X5:18
X5:17
X5:16
X5:15
X5:14
X5:13
X5:12
X5:11
7
X30
X55:2
X52
X54
X56:2
X51
X53
X55:1
X56:1
X49:6
X49:2
X32:1X32:2
X33:1
X6:6
X6:5
X6:4
7
5
2
1
X12:5
X12:6
X12:4
X12:1
X12:3
X12:2
X29:1
X28:3
(5V)
9
9
8
6
14
19
5V
12V
18
3
2
17
41
2
5
13
17
16
15
P
13
P
8
18
19
11
2
P
P
Fe PNP
16
Fe PNP
7
8
14
1
6
27
26
40
28,42
3
8
2
10
6
5
1
CL
31
X60
X62:1X62:8
X63:1
X62:2
X62:7
X62:6
X62:3
X63:2
87 30
85 86
87 30
85 86
30
85
87a
87
86
30
86
87a
87
85
30
85
87a
87
86
X5:46
2
3
9
5
X11:2
X11:1 X16:8X16:7
75 R
X17:1
X15:1
X17:2
X15:2
5 1
6
X16:3
X16:4
X14:1
1
5
7
19
X14:5
X11:10
X14:4
X11:9
X11:8 X14:3
X11:7 X16:2
X16:1X11:6
X11:5
X13:2X11:4
X11:3 X14:2
X13:1
20
21
13
1
1 5
12
5
10
3
6
12
17
20
10
12
14
1
20
5A
32
31
34
4
1
9
5
10
1
9
5
10
10A
1K
1K 100R100R
100R 100R
1
2
51
X33:2
ta
30
15
87
87a
31
86
87
85
30
X5:43
X5:45
X5:44X65:2
X65:3
X65:1
A4/17
K10/3
(12V)
(12V)
I
J
G
H
B
D
F
A
C
E
S42
V14
G2
S13
X2
S38
R3
V11
Y4
Y5
K4
F9
H2 H1
E5
E6
S2.2
S2.1
S2.3
S2.4
S2.5
S2
S18
B3
Y1
Y3
B4
X1
H3
C1
S20
S21
K5
S23
S22
S12
A3A2
S11
S9
S8
H4
B1
S7
F4
S10
S14
S15
E19
E18
A5
H5
E12
M1
A4
E7
E8
E1
E2
E3
E4
E9
E10
E11
E13
E14
E15
E16
E17
F2
F1
S3
F3
S4
S5
S6
F5
Q1
G1
A1
R2
R1
S16
S19
B5
S1
F10
K21
R5
F17
F16
R4
K20
K1
K6
K3
K2
K7
K8
K9
K17
K10
A6
E21
B5
X9
X9
X10
X10
4
(Black)
1
(Brown)
3
(Blue)
white
brown
Blue
107641_1en
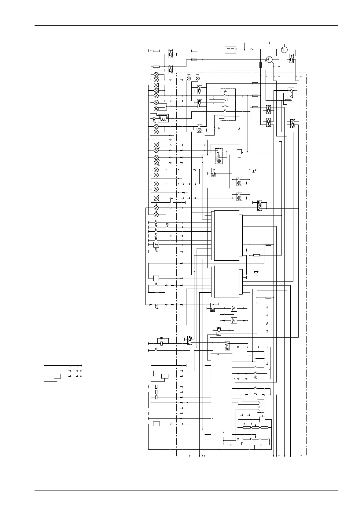
Front contour lights
Rear lights
Front headlamps
Auxiliary headlamps front
Hazard beacon
Loud horn
Backing horn
Left front trac-indicator light
Right front trac-indicator light
Left rear trac-indicator light
Right rear trac-indicator light
Rear headlamps
Auxiliary headlamps rear
Brake (stop) lights
Brake
Hydraulic lter
Air lter
Engine overheating
Fuel gauge
Hydraulic oil overheating
Float – water in fuel lter
Water tank level
Brake
Travel forward
Travel backward
Hydraulic oil level
Brake
Hydraulic lter
Air lter
Fuel gauge
Hydraulic oil
overheating
Water tank level
Engine stop
Travel forward
Travel backward
Drum
speed
Engine stop
Konstant
speed
Neutral
Crab
Engine overload
Neutral
RS2323 TxD
RS2323 RxD
Sprinkling
Vibration
Vibration
Instrument illumination
Instrument
illumination
Air condition
Trac-indicator
lights
Seat
Ground
Warning
Supply +12V
Charging+
motohours
Konstant speed
Ground
Warning
Supply +12V
Automat.
vibration
Brake
Seat
Warning lights
Smooth start
- smooth stop
Engine
overload
RS2323 Grd
Engine stop
Engine lubrication
Drum speed sensor
Engine overheating
Engine
lubrication
Water in fuel
Hydraulic oil level
Trac-indicator
lights
Smooth start
- smooth stop
Smooth start-smooth stop
Sprinkling
Engine speed
Vibration
Sprinkling
Travel
Speed
Front drum speed
- in the roller with
one-piece drums
Front right drum speed
black
brown
Blue
black
brown
Blue
Engine glowing
Engine glowing
Car make lighting
Glowing

Table of Contents

Related product manuals