EasyManua.ls Logo

Anritsu MS2665C - Page 63

Anritsu MS2665C
178 pages
Print Icon
To Next Page IconTo Next Page
To Next Page IconTo Next Page
To Previous Page IconTo Previous Page
To Previous Page IconTo Previous Page
Loading...
3-7
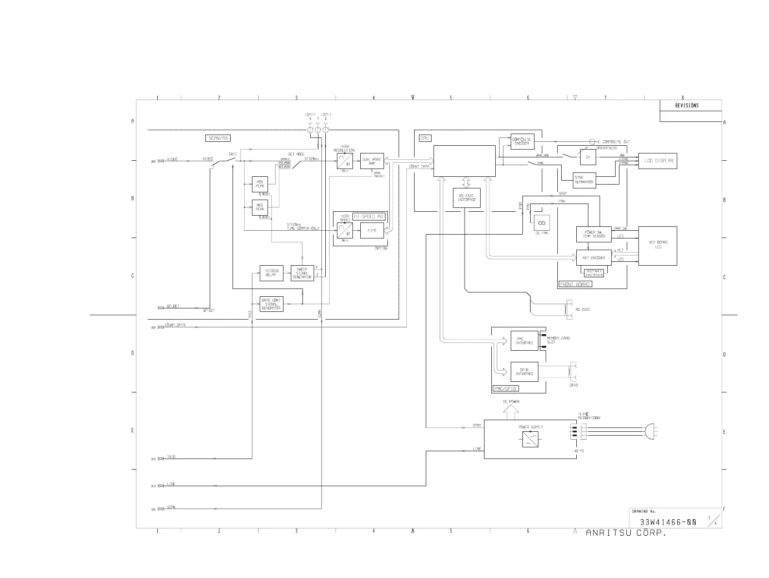
3.1 Overall Circuit description

Table of Contents

Other manuals for Anritsu MS2665C

Related product manuals