EasyManua.ls Logo

BIXOLON SRP-E770III - Special Circuit Description; Power Circuit

BIXOLON SRP-E770III
63 pages
Print Icon
To Next Page IconTo Next Page
To Next Page IconTo Next Page
To Previous Page IconTo Previous Page
To Previous Page IconTo Previous Page
Loading...
SRP-E770III
4-3 Special Circuit Description
4-3-1 Power Circuit
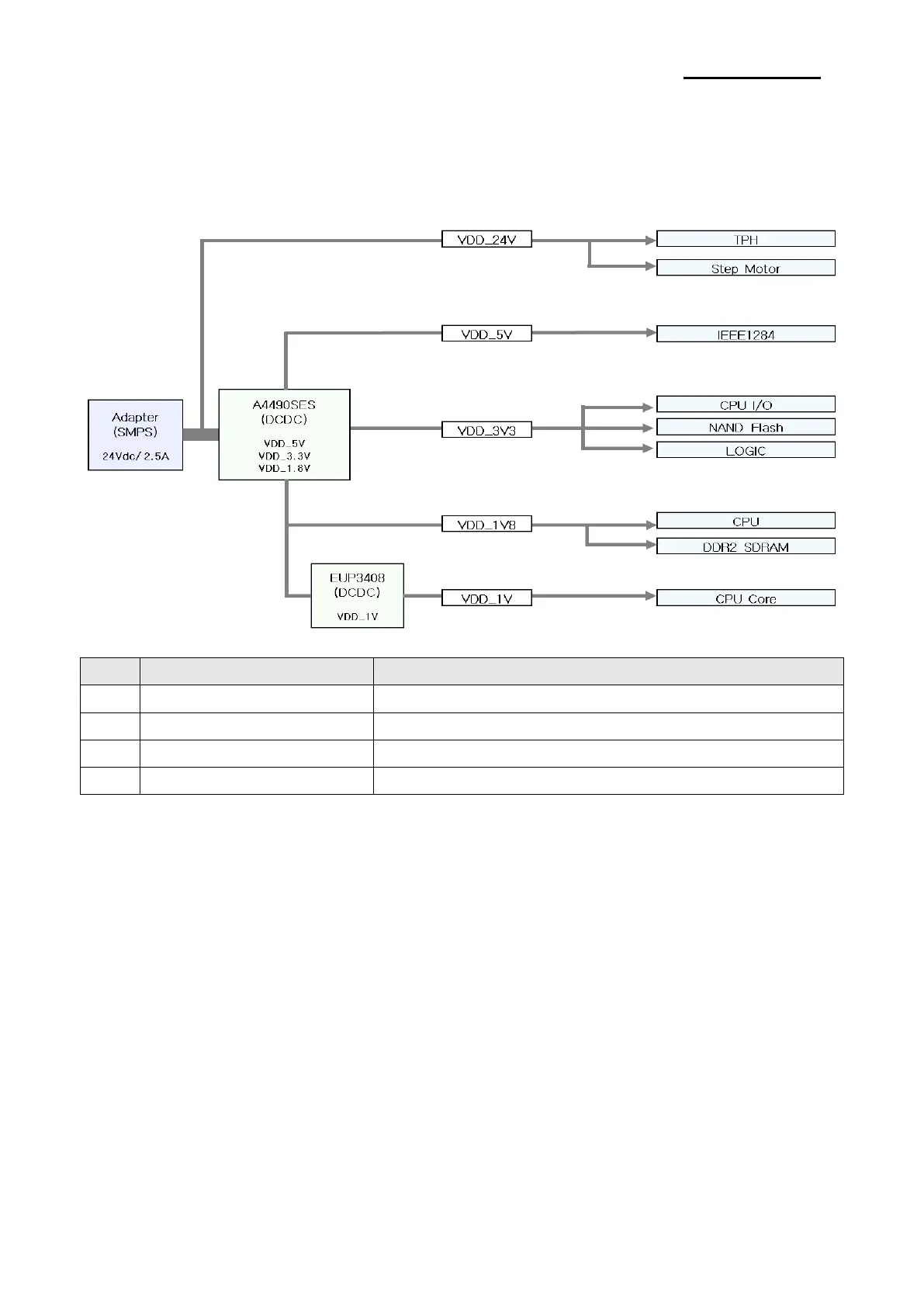
This system is operated under 100Vac or 240Vac. The power circuit supplies the three differential DC voltage
sources.
1) Feed Motor Voltage, TPH Driving Voltage : +24VDC
+24VDC is supplied from SMPS.
This voltage is used as a Step motor driving voltage and a source voltage of the other voltage sources and
TPH Driving Voltage.
2) CPU I/O, NAND FLASH, Etc. Voltage : +3.3VDC
Change the input +24VDC to +3.3VDC by a regulation. U7(A4490EESTR)
3) DDR2 SDRAM Voltage : +1.8VDC
Change the input +24VDC to +1.8VDC by a regulation. U7(A4490EESTR)
4) CPU Core Voltage : +1VDC
Change the input +5VDC to +1VDC by a regulation. U13(EUP3408)
No. VOLTAGE DESCRIPTION
1 VDD_24V (+24VDC) Step Motor Voltage, Thermal Printer Head (TPH) Voltage
2 VDD_3V3 (+3.3VDC) CPU I/O, NAND Flash, LOGIC Etc. Voltage
3 VDD_1V8 (+1.8VDC) CPU, DDR2 SDRAM Voltage
4 VDD_1V (+1VDC) CPU Core Voltage
Ver. 1.01
- 31 -

Table of Contents

Related product manuals