EasyManua.ls Logo

BIXOLON SRP-E770III - Power Problem

BIXOLON SRP-E770III
63 pages
Print Icon
To Next Page IconTo Next Page
To Next Page IconTo Next Page
To Previous Page IconTo Previous Page
To Previous Page IconTo Previous Page
Loading...
SRP-E770III
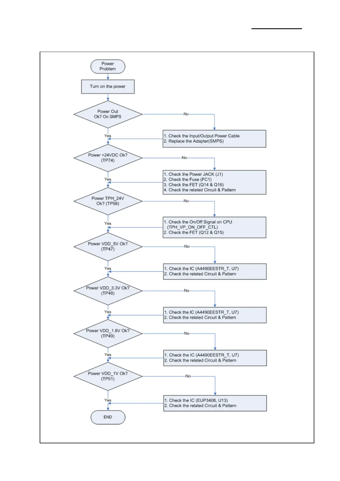
7-2 Power Problem
Ver. 1.01
- 56 -

Table of Contents

Related product manuals