EasyManua.ls Logo

Brother mfc8440 - Low-Voltage Power Supply; Power Supply

Brother mfc8440
367 pages
Print Icon
To Next Page IconTo Next Page
To Next Page IconTo Next Page
To Previous Page IconTo Previous Page
To Previous Page IconTo Previous Page
Loading...
MFC-8440/8840D/8840DN, DCP-8040/8045D/8045DN
SERVICE MANUAL
3-11
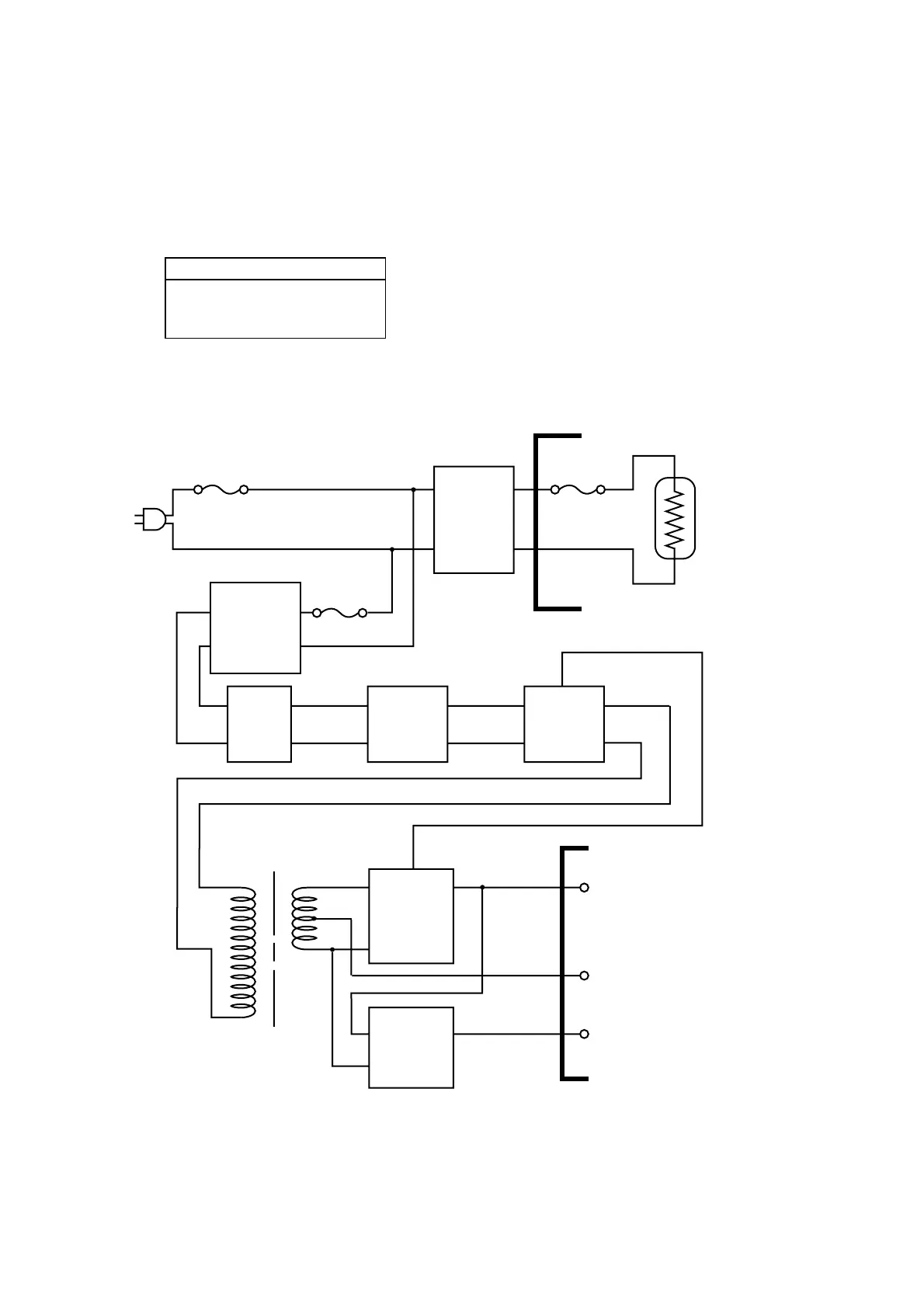
1.5 Power Supply
1.5.1 Low-voltage power supply
The power supply uses a switching regulation system to generate the regulated DC power
(+3.3V, +8V [non regulated] and +24V), which are converted from the AC line.
The regulated output is listed below;
Regulated Output
+3.3V / 1.5A
+8V / 0.4A
+24V / 2.2A
For the circuit diagram of the low-voltage power supply PCB, see APPENDIX 4.16 or 4.17
‘LOW-VOLTAGE POWER SUPPLY PCB CIRCUIT DIAGRAM’ in this manual.
Heater
Circuit
Thermal
Fuse
Feedback
Line
Filter
Fuse
Rectifier
Oscillator
24V
Regulation
Circuit
24V
3.3V
Lamp
(Heater)
(Engin Circuit / Main Circuit)
3.3V
Regulation
Circuit
Lightning
Surge
Absorber
Fuse
8V
Fig. 3-17

Table of Contents