EasyManua.ls Logo

Canon iPF671 - Basic Operation Outline; Printer Diagram

Canon iPF671
312 pages
Print Icon
To Next Page IconTo Next Page
To Next Page IconTo Next Page
To Previous Page IconTo Previous Page
To Previous Page IconTo Previous Page
Loading...
Chapter 2
2-1
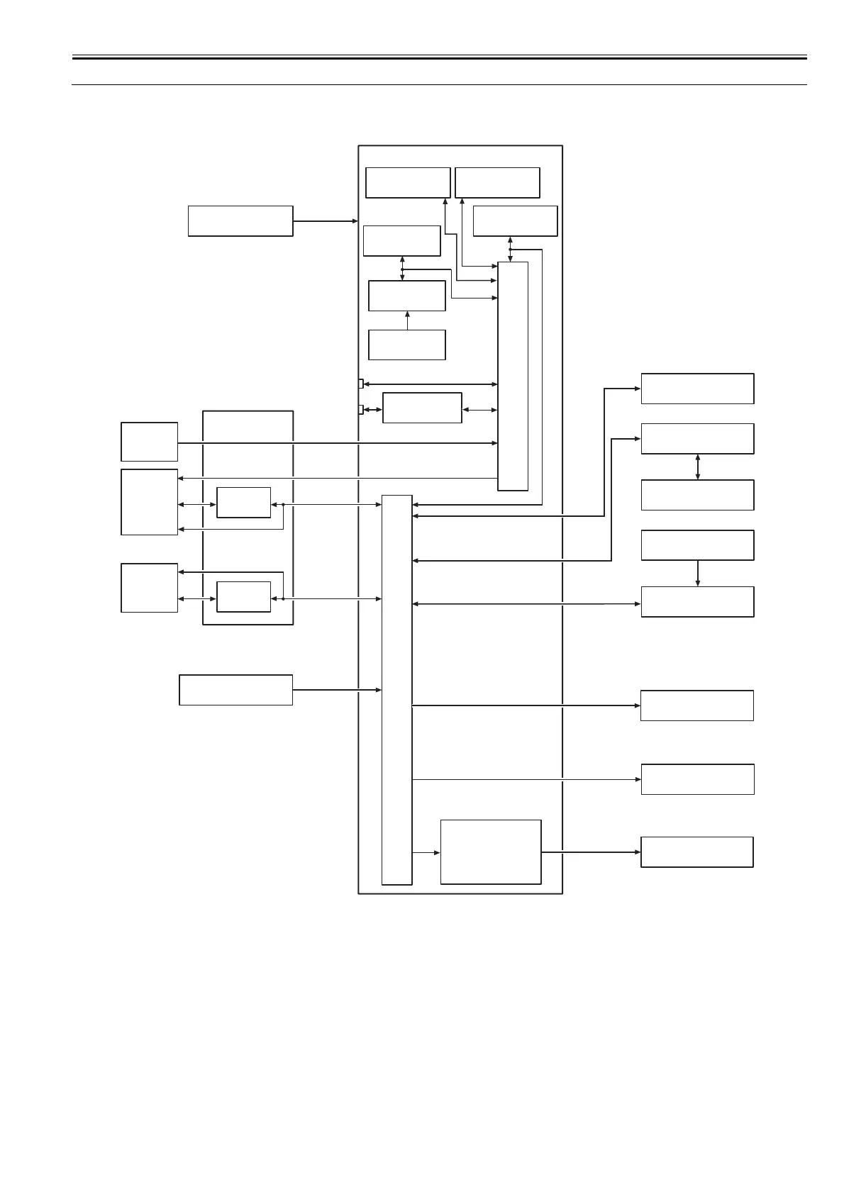
2.1 Basic Operation Outline
2.1.1 Printer Diagram
0031-2531
Shown below is a printer diagram.
F-2-1
IC1
ASIC
IC2
ASIC
IC401
IC503
IC504
USB
LAN
CN2 J1801
J2601
J101
J3303
J2951
J4501
J2701/J2801
J2951/J3001
J4101/J4201
J4501
J2801/J2951
J3001/J3201
J3301/J3901
J4102/J4501
J3201
J3301
Power Supply PCB
Main Controller PCB
IC802
EEPROM
IC803
RTC
BATS801
Lithium Battery
IC701
FLASH ROM
IC601-IC604
SDRAM
Linear
Encoder
Sensor
Printhead
Carriage PCB
Multi
Sensor
J101/J102
J201
J3401/J3601
J3602
J202
J501
Operation Panel PCB
Ink Tank ROM PCB
Ink Tank
Fan
Motor
Sensor/Switch
IC4101/IC4200
IC4300/IC4401
Motor Driver
IC2501
LAN Controller
IC301/IC302
SDRAM
J3001
J4501
Solenoid
Feed Roller HP Sensor
Feed Roller Encoder Sensor
Lift Cam Sensor
Paper Detection Sensor
Pump Cam Sensor
Pump Encoder Sensor
Ink Detection Sensor (L)/(R)
Temperature/Humidity Detection Sensor
Head Management Sensor
Cutter HP Sensor
Cutter Left Position Sensor
Ink Supply Valve Open/Closed Detection Sensor (L)/(R)
Shutter HP Sensor
Carriage HP Sensor
Roll Encoder Sensor
Release Lever Lock Sensor
Pinch Roller Pressure Release Switch
Ink Tank Cover Switch (L)/(R)
Upper Cover Lock Switch
Carriage Motor
Feed Motor
Lift Motor
Purge Motor
Valve Motor (L)/(R)
Shutter Motor
Cutter Motor
Roll Motor
Platen Suction Fan
Mist Fan
Upper Cover Lock Solenoid
Release Lever Lock Solenoid
Maintenance Cartridge
ROM PCB
Maintenance Cartridge
Relay PCB

Table of Contents

Related product manuals