EasyManua.ls Logo

CipherLab 1504 - Format Configuration Workflow

CipherLab 1504
217 pages
Print Icon
To Next Page IconTo Next Page
To Next Page IconTo Next Page
To Previous Page IconTo Previous Page
To Previous Page IconTo Previous Page
Loading...
152
End Programming Format
1504 Barcode Scanner
User Guide
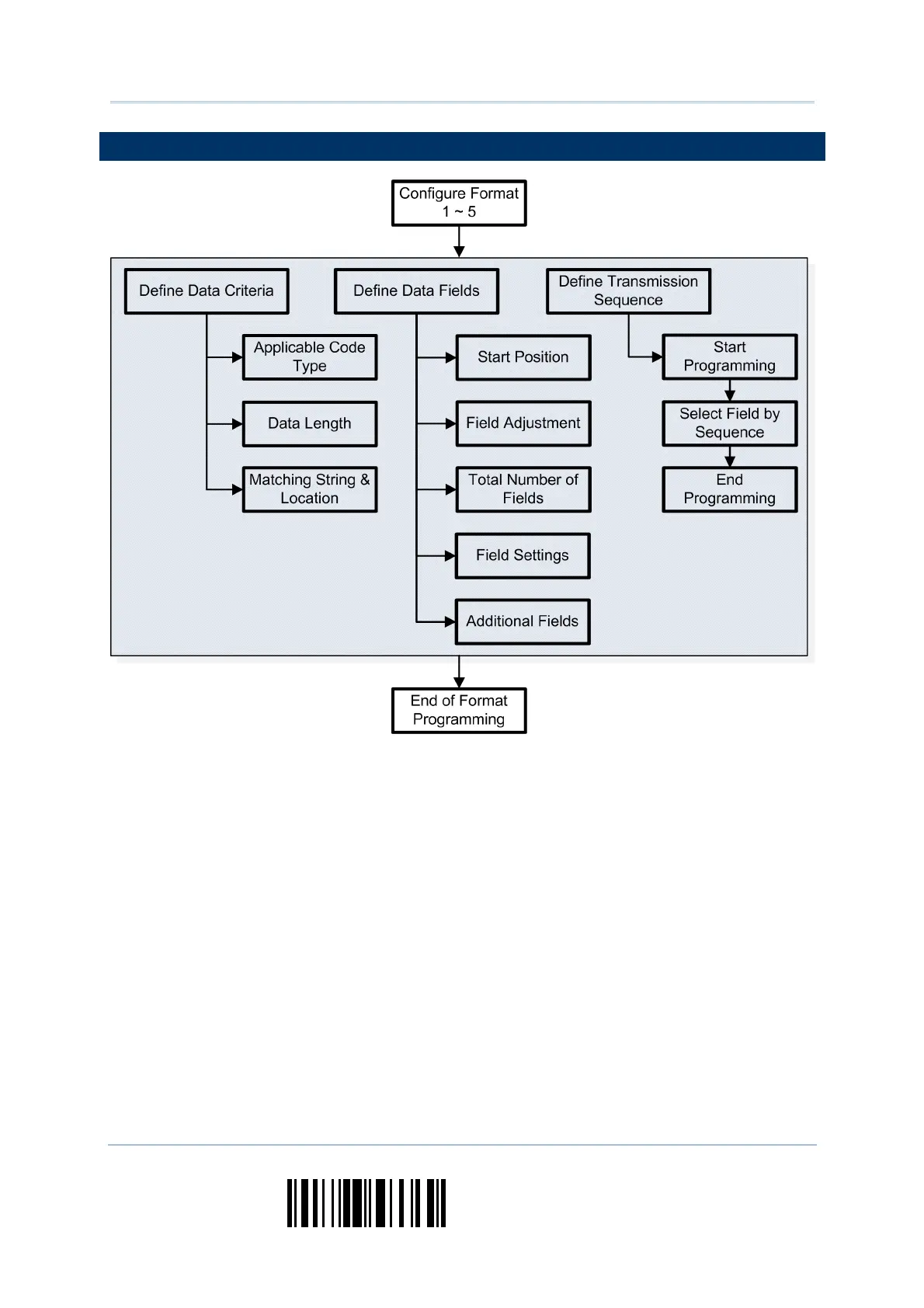
5.2 HOW TO CONFIGURE EDITING FORMATS

Table of Contents

Related product manuals