EasyManua.ls Logo

Cutler-Hammer D50 - Handling Voltage Spikes and Inductive Loads

Cutler-Hammer D50
228 pages
Print Icon
To Next Page IconTo Next Page
To Next Page IconTo Next Page
To Previous Page IconTo Previous Page
To Previous Page IconTo Previous Page
Loading...
136 D50 PLC User's Manual
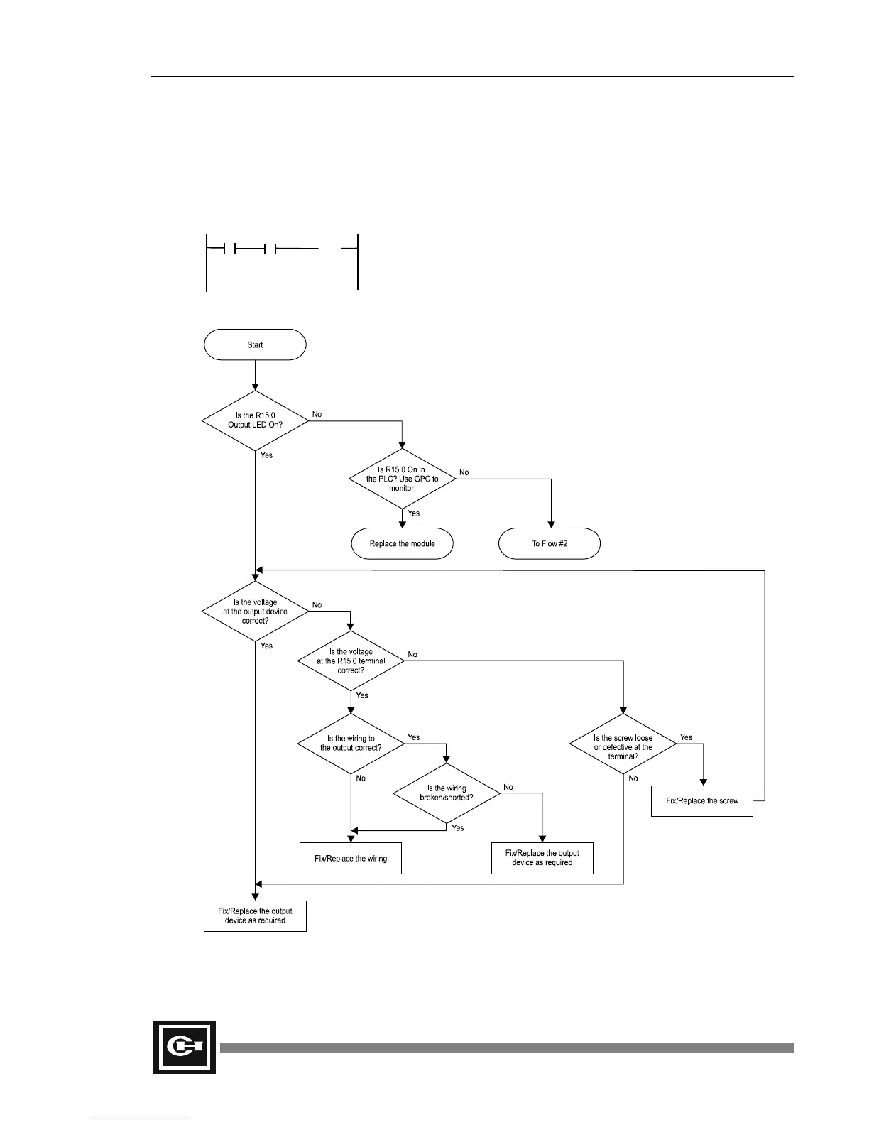
I/O Check
This page presents an example of a troubleshooting procedure to follow when errors are encountered
with the external I/O. In this example, two of the inputs on the controller are used to control an output
on the controller. This flow chart is based on the following circuit, and assumes that the error
encountered is that the output connected to R15.0 is not turned On when it should be.
R0.2 R0.3 R15.0
(OUT)
Artisan Technology Group - Quality Instrumentation ... Guaranteed | (888) 88-SOURCE | www.artisantg.com

Table of Contents

Related product manuals