EasyManua.ls Logo

Daher TBM 960 - Page 754

Daher TBM 960
957 pages
Print Icon
To Next Page IconTo Next Page
To Next Page IconTo Next Page
To Previous Page IconTo Previous Page
To Previous Page IconTo Previous Page
Loading...
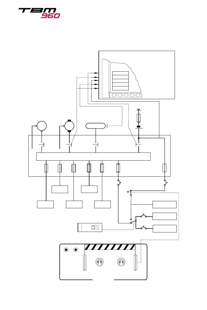
Figure 7.9.1 - Electrical Diagram
BUS 1
MAIN BUS
MAIN
ST - BY
GENERATOR
RESET
GPU
OFF
SOURCE
GENERATOR
MAIN
OFF
ST - BY
ELECTRIC POWER
EMER
NORM
ESS. BUS TIE
BATTERY
STARTER
MAIN GEN
ST-BY
GEN
EXTERNAL
POWER
MAIN GEN
BAT OFF
STARTER
CAS window
Avionics display
ESS BUS 1
ESS BUS 2
LOW VOLT AGE
GPU DOOR
BATT BUS
BATC
STBLC
EPLC
GLC
ELECTRICAL
BUS 3
BUS 4
BUS 2
BUS 5
POWER SYSTEM
BOX (EPS)
BATT
C4240000AABAMA8000
Section 7
Description
Pilot's Information Manual
PIM TBM 960 - Edition 0
Rev. 02
Page 7.9.2
PIM - DO NOT USE FOR FLIGHT OPERATIONS

Table of Contents