EasyManua.ls Logo

Daikin LXE10E136 - PTI Selection Mode

Daikin LXE10E136
172 pages
Print Icon
To Next Page IconTo Next Page
To Next Page IconTo Next Page
To Previous Page IconTo Previous Page
To Previous Page IconTo Previous Page
Loading...
3-47
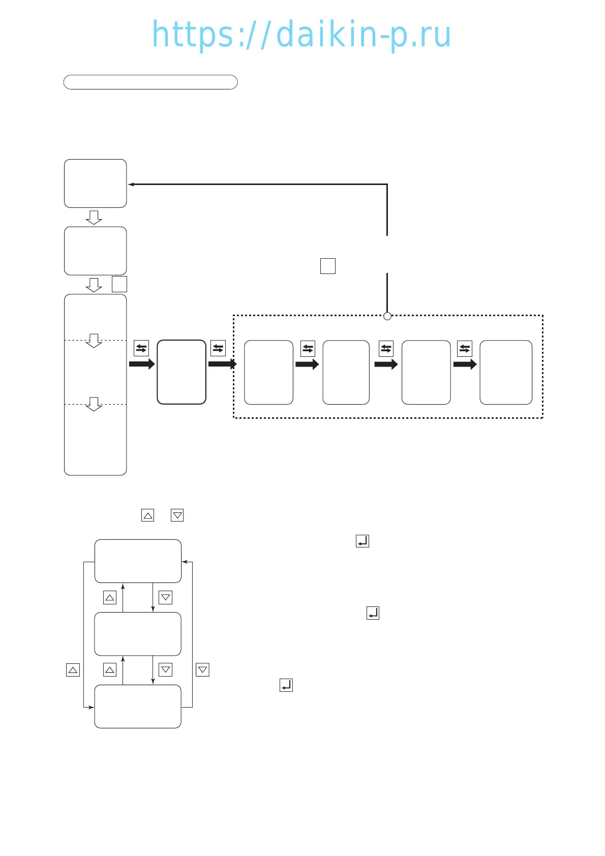
3.8.2.1 PTI selection mode
The test mode of FULL (F.PTI), SHORT PTI (S.PTI), and MANUAL CHECK (M.CHECK) can be
selected.
<Mode selection procedure>
<Operation procedure>
Whenever the or key is pressed, the indication changes.
To start FULL PTI, press the key while "F.PTI" is display on the
LCD.
To start SHORT PTI, press the key while "S.PTI" is display on the
LCD.
When the key is pressed while "M-CHECK" is displayed on the
LCD, the manual check selection mode is set.
The detail of the manual check selection mode is described in
page 3-48.
F. PTI
S. PTI
M. CHECK
I/O ON
10 11
12 13
Power off
Unit off
All indication
Lights on
(for 3 sec.)
Starting
Preparation
(for 18 sec.)
Current
indication
(Operation state)
1
Circuit Breaker ON
for 3 sec. for 3 sec. for 3 sec. for 3 sec. for 3 sec.
I/O
Circuit Breaker OFF
after setting change
(  OFF when no setting changed)
Optional
Function
Setting
Basic
Function
Setting
Optional
Condition
Setting
Input
Data
FULL PTI
SHORT PTI
MANUAL
CHECK
03LXE10E100(42-52)E.qx08.8.137:00PMページ3-47
https://daikin-p.ru

Table of Contents

Related product manuals