EasyManua.ls Logo

Daikin LXE10E136 - Operation Procedure

Daikin LXE10E136
172 pages
Print Icon
To Next Page IconTo Next Page
To Next Page IconTo Next Page
To Previous Page IconTo Previous Page
To Previous Page IconTo Previous Page
Loading...
3-5
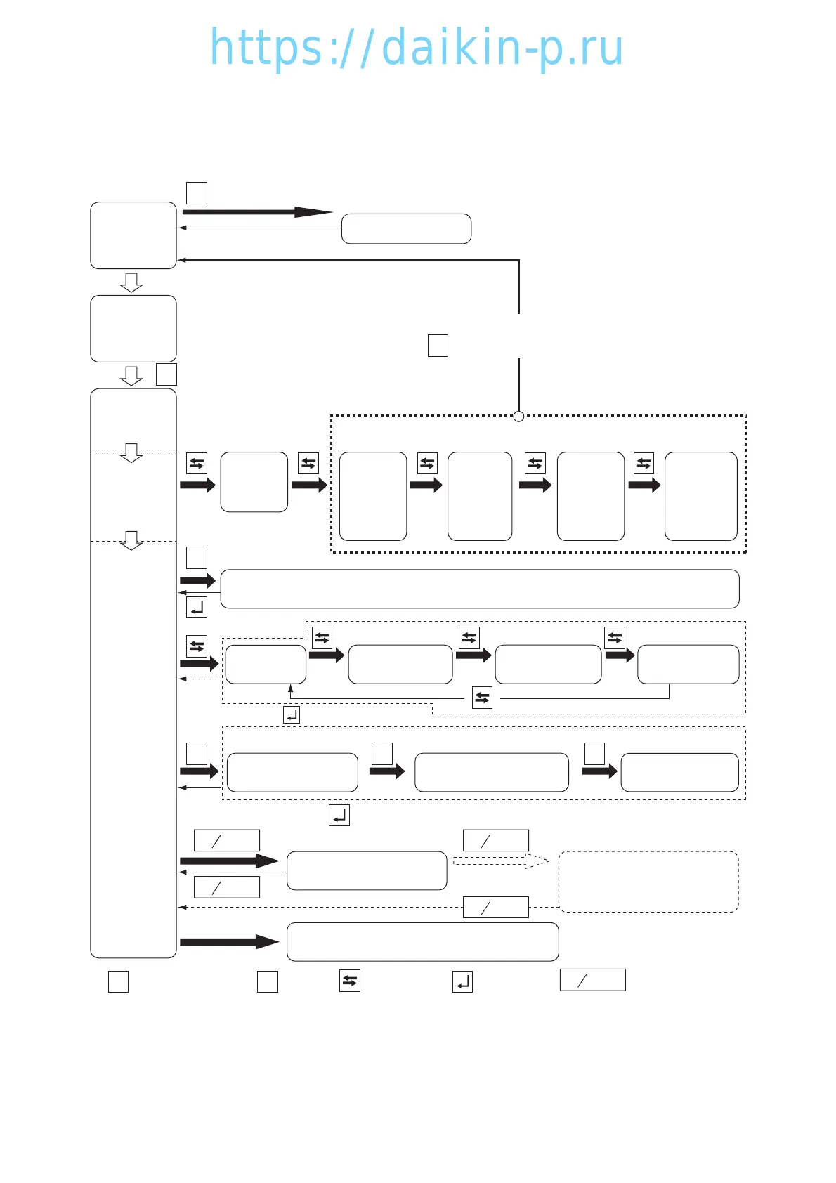
3.3 Operation procedure
3.3.1 Operation procedure flow chart
S
S
S
I/O
: Unit On / Off key
: S key
: Select key
: Enter key : 8 / Chart key
CHART
CHART
CHART
CHART
CHART
M
MODE
M
MODE
M
MODE
I/O ON
Power off
Unit off
All Lighting
(for 3 sec.)
Preparation
(for 18 sec.)
Current
indication
1
No key operation for 30 sec.
Circuit Breaker ON
3
Battery mode
for 3 sec.
2 Operation Setting (Set Point ˚C, Humidity %, Defrost Internal)
6 Sensor
Indication
Chart Indication
(Refer to page3-53)
14 Downloading from controller
5 LED Display Light OFF.
(See note 1.)
7 Temperature
Record Scroll
8 Alarm
Record Scroll
9 PTI record
scrolling
or no key operation for 5 min.
To current indication with or if not controlled for 5 minutes
To current indication with or if not controlled for 5 minutes
4 G-Set operation
4 Automatic pump down
PTI
Refer to
page 3-46
Note 1. 5 activates when the "dISP" in 11 is set to "ON" in controller initial setting in page 3-22.
Refer to page 3-26.
I/O
for 3 sec.
Circuit Breaker OFF after setting change
(  OFF when no setting change)
for 3 sec. for 3 sec. for 3 sec.
10
Optional
Function
Setting
11
Basic
Function
Setting
12
Optional
Condition
Setting
13
Input
Data
4 Mode Operation
03LXE10E100(1-12)E.qx08.8.275:18PMページ3-5
https://daikin-p.ru

Table of Contents

Related product manuals