EasyManua.ls Logo

Danfoss VLT AHF 005 - Page 47

Danfoss VLT AHF 005
156 pages
Print Icon
To Next Page IconTo Next Page
To Next Page IconTo Next Page
To Previous Page IconTo Previous Page
To Previous Page IconTo Previous Page
Loading...
1
2
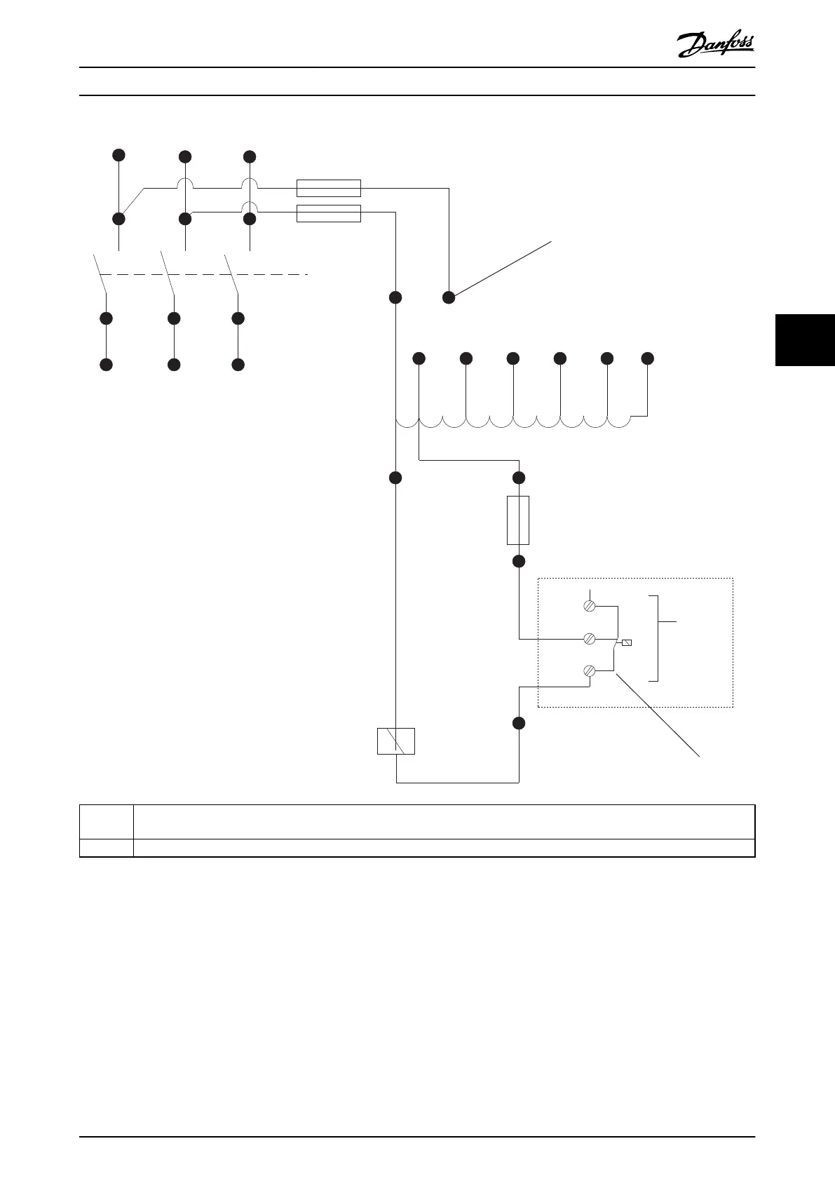
K1
A1
A2
230 V
X11
X10
F3
Frequency
converter
Relay 1
01
02
03
240 V AC,
2 A
230 V
230 V 380–415 V 440–500 V 525–575 V 600 V 690 V
X12
X13
X14
X15 X16 X17
X6X5
X4.1 X4.2 X4.3
2
K1
4 6
1 3 5
X3.1 X3.2 X3.3
F5
F4
130BE596.10
1 The jumper connection wire is delivered looped at terminal X6 from the factory. Refer to Table 5.11 for selecting the correct
terminal for jumper connection.
2 Relay on the control card of the frequency converter.
Illustration 5.6 Control Voltage Setting
For more details on wiring of capacitor disconnect, refer to chapter 4.2.1.1 Terminals for Capacitor Disconnect.
Selection of Advanced Harmo... Design Guide
MG80C502 Danfoss A/S © 10/2016 All rights reserved. 45
5 5

Table of Contents

Related product manuals