EasyManua.ls Logo

EBARA EV-S50 - Setting the Pump Operation Control Mode; Setting the DIP Switch

EBARA EV-S50
113 pages
Print Icon
To Next Page IconTo Next Page
To Next Page IconTo Next Page
To Previous Page IconTo Previous Page
To Previous Page IconTo Previous Page
Loading...
P.63
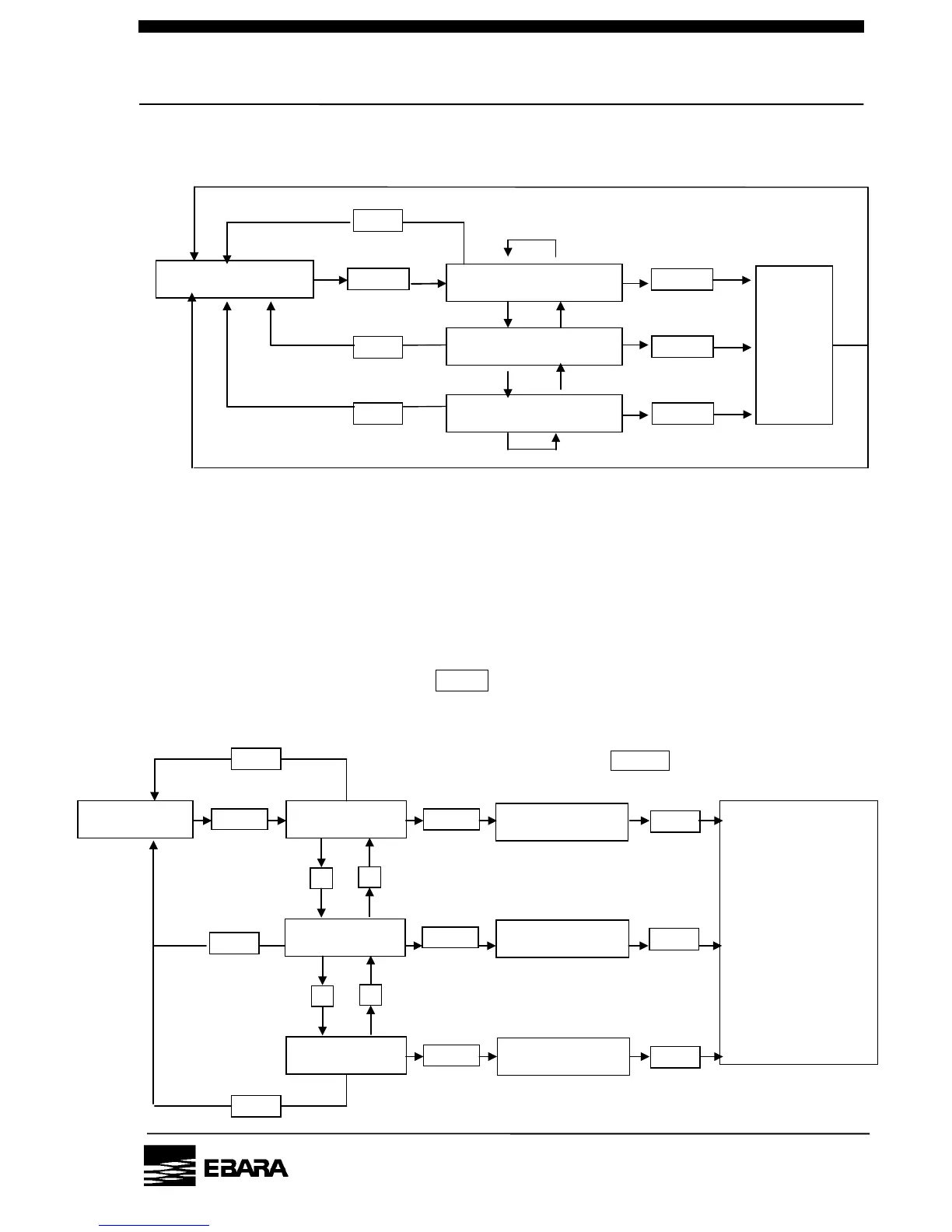
5.3.1 Setting the pump operation control mode
A case of display if Local mode selected.
REMOTE MODE : Enables the remote operation
(start/stop with external signals)
LOCAL MODE : Enables the local operation
(start/stop with the LCD controller)
COM MODE : Enables the communication operation
(start/stop with RS232C communication)
The mode which is currently not set is displayed.
If you do not need to set, press PRG. key to go back to the previous screen.
5.3.2 Setting the DIP switch
See 5.4 for details of the DIP switch.
SET
CONTROL MODE
PRG.
PRG.
ENTER
ENTER
ENTER
NOW:LOCAL MODE
SET:COM. MODE
NOW:LOCAL MODE
SET:LOCAL MODE
Setting
Completed
ENTER
NOW:LOCAL MODE
SET:REMOTE MODE
PRG.
A1 ON
OFF
SET
DIP SW
PRG.
PRG.
ENTER
ENTER
SET
DIP SW C?
SET
DIP SW A
C1 ON
OFF ロロロロロロロロ
ENTER
Setting Completed
Countdown beginning
PRG.
PRG.
SET
DIP SW B
B1 ON
OFF ロロロロロロロロ
ENTER
PRG.
PRG.
The up and down arrow keys, “▲” and “▼,
turn On and OFF the DIP switch.
The key BZ.OFF switches the selection
from 1 to 8.
PM10U
EBARA
CORPORATION

Table of Contents

Related product manuals