EasyManua.ls Logo

GRAVOGRAPH LS900 XP - Page 44

GRAVOGRAPH LS900 XP
74 pages
Print Icon
To Next Page IconTo Next Page
To Next Page IconTo Next Page
To Previous Page IconTo Previous Page
To Previous Page IconTo Previous Page
Loading...
44
M_LS900 XP IQ Energy_EN_B
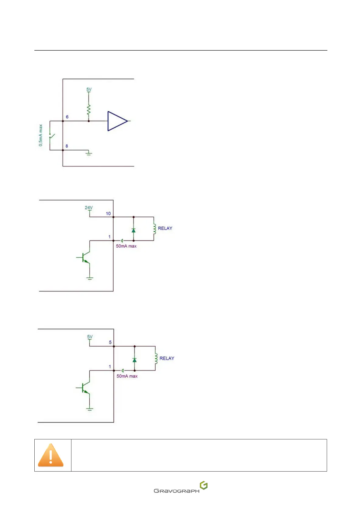
Connections - Installation
Example of wiring for an Input (I1)
Control Unit
Example of wiring for an Output (O1) - 24 V inductive load
Control Unit
Example of wiring for an Output (O1) - 5 V inductive load
Control Unit
When connecting inductive charges use an anti-parasite protection and a freewheeling
diode to avoid damaging the Outputs.

Table of Contents

Related product manuals