EasyManua.ls Logo

GSK DA98B - 5.4 Parameter management

Default Icon
88 pages
Print Icon
To Next Page IconTo Next Page
To Next Page IconTo Next Page
To Previous Page IconTo Previous Page
To Previous Page IconTo Previous Page
Loading...
Chapter 5 Display and operation
41
power is on again.
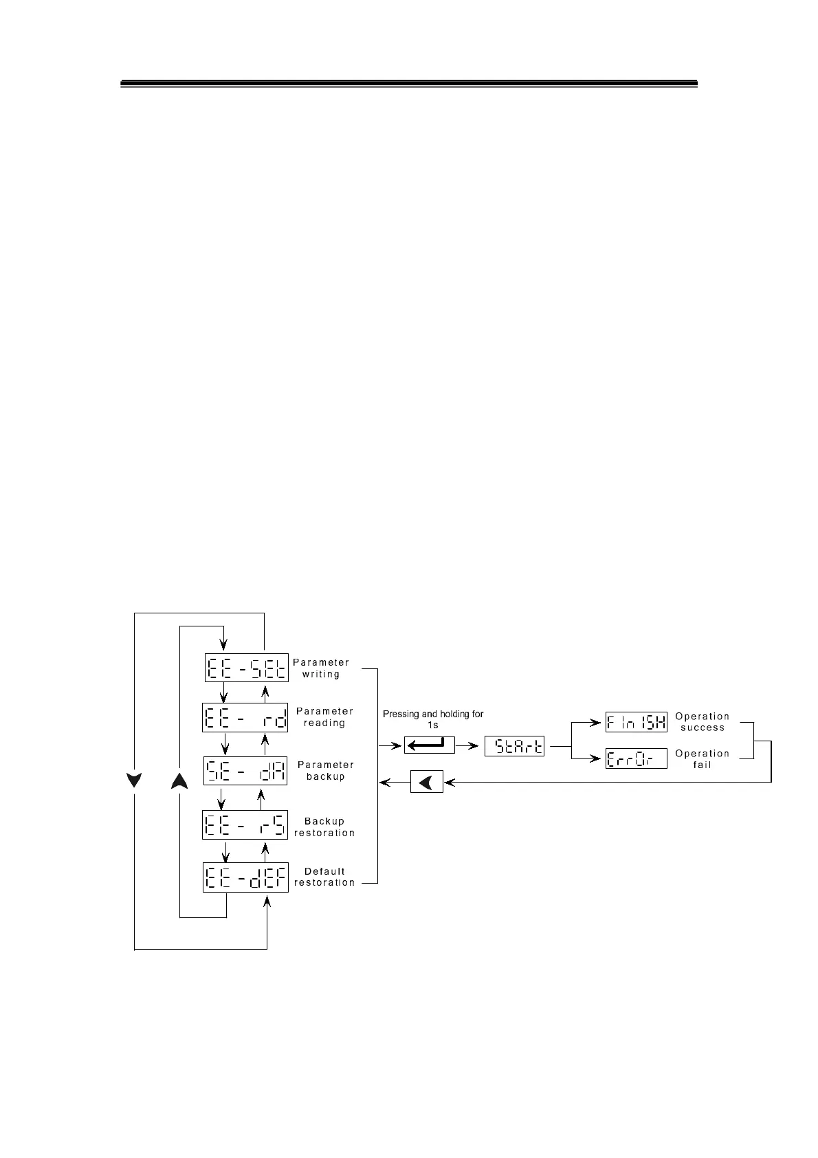
z EErd: parameter reading. It means to read the data in EEPROM parameter
area into the memory. The process will be executed automatically when power is
on. At the beginning, the parameters in the memory are the same as that of
EEPROM parameter area. If the parameters are modified by user, the parameter
values in the memory will be changed. If the user is not satisfied with the modified
parameter values or the parameters are disordered, the parameter reading can be
executed to read data in EEPROM parameter area into the memory to recover the
original parameters in the state of power on.
z
EEbA: Parameter backup. (Reserved)
z EErs Restoring backup. (Reserved)
z EEdEF: Restoring default value. It means to read all default values (factory
setting) of parameters into the memory and write them into EEPROM parameter
area that they will be used when power is on again. Perform the above operation
to restore all parameters to their factory setting if the parameters are disordered
by user that cause the system to run abnormally. Because the different servo
motor corresponds to different parameter default value of the servo unit, the model
code of the servo motor must be ensured (parameter PA01) when restoring
default parameters.
Fig. 5.6 Diagram block of parameter management

Table of Contents

Related product manuals