EasyManua.ls Logo

HeartWare HVAD Pump - Page 30

HeartWare HVAD Pump
158 pages
Print Icon
To Next Page IconTo Next Page
To Next Page IconTo Next Page
To Previous Page IconTo Previous Page
To Previous Page IconTo Previous Page
Loading...
26 HVAD® Instructions for Use
10
9
8
7
6
5
4
3
2
1
Appendix
Reference
Guides
Alarms and
Emergencies
Patient
Management
Surgical
Implant and
Explant
Monitor
Peripherals
and
Accessories
HVAD
®
Pump Overview
Introduction
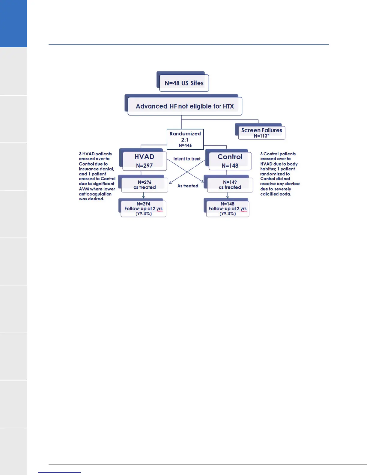
1.8 US Clinical Study: Destination Therapy (continued)
Figure 6:

summarized in Table 13. The demographics and baseline characteristics are typical for an LVAD

to severity of illness, baseline hemodynamic characteristics, or treatment with evidence-based
therapy for heart failure at the time of enrollment. However, subjects in the control group were


Table of Contents