EasyManua.ls Logo

Hirschmann qSCALE maestro - A2 B Problem - Flow Chart

Hirschmann qSCALE maestro
76 pages
Print Icon
To Next Page IconTo Next Page
To Next Page IconTo Next Page
To Previous Page IconTo Previous Page
To Previous Page IconTo Previous Page
Loading...
WIKA Mobile Control LP
1540 Orchard Drive
Chambersburg, PA 17201
qSCALE maestro (PLC v01.00.00) Service Manual / Issue E (HMI v1.0.0) 04/2018 / rbm.
Service : (717) 217-2250
Parts / Sales : (717) 217-2269
www.wika-mc.com
53
/76
HIRSCHMANN MCS
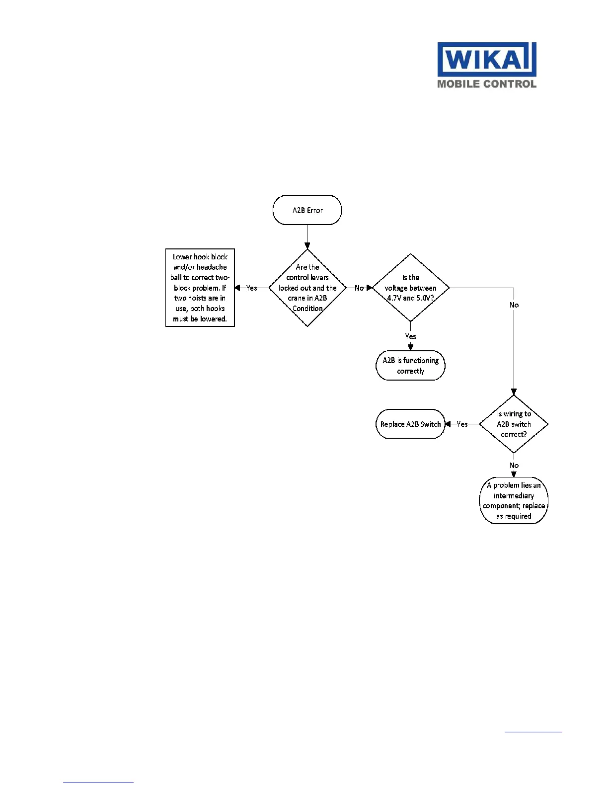
6.8.1 A2B Problem – Flow Chart
Use the following flow chart to troubleshoot errors with A2B switch input.
Flow Chart

Table of Contents

Related product manuals