EasyManua.ls Logo

Hitachi PH - Page 49

Hitachi PH
288 pages
Print Icon
To Next Page IconTo Next Page
To Next Page IconTo Next Page
To Previous Page IconTo Previous Page
To Previous Page IconTo Previous Page
Loading...
1-38 Connection of signals
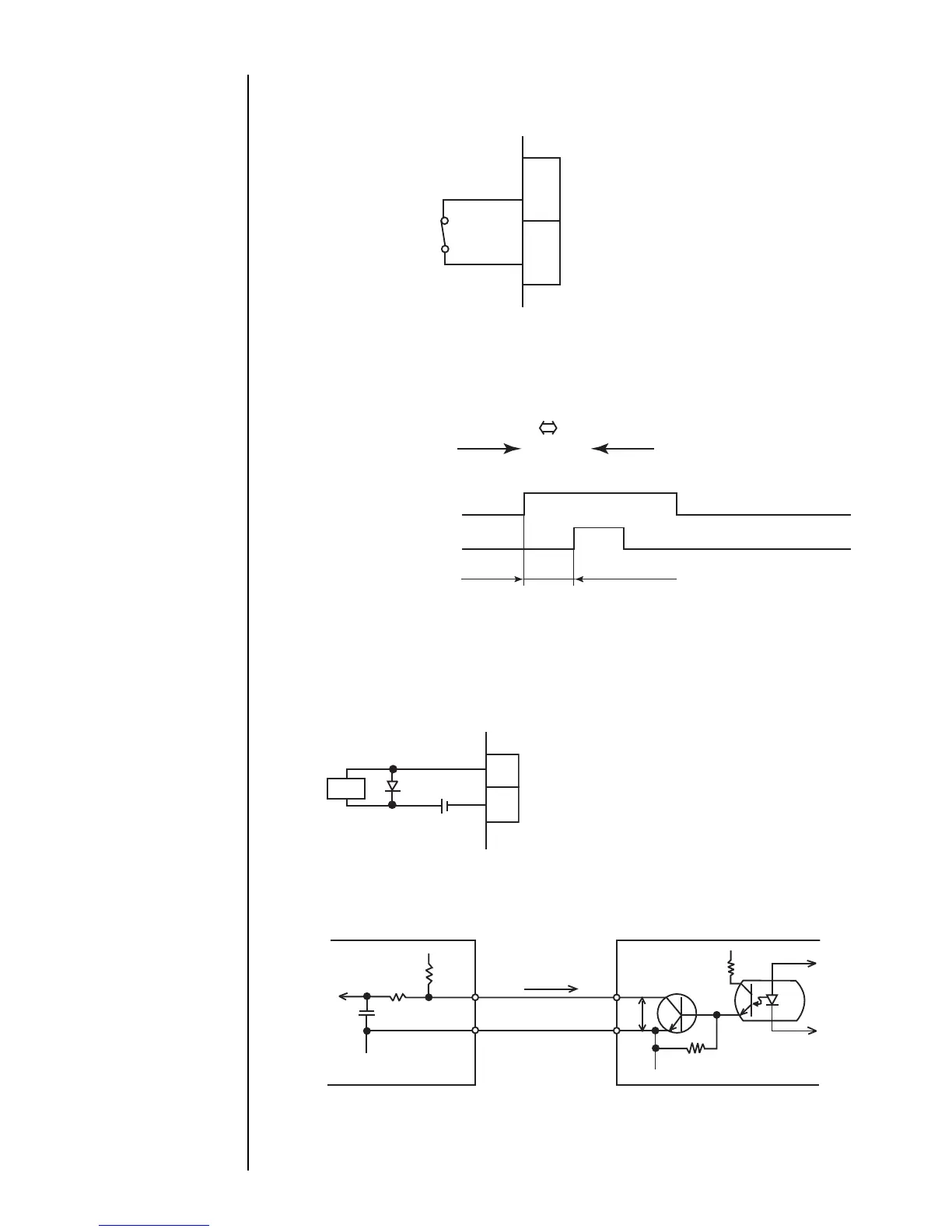
1.5.3-7 Reciprocative printing signal (input)
The following shows the connection terminal for the signal that delivers instructions
for a change in the order of characters to be printed.
(No-voltage contact)
A current of about 12 mA
flows.
9
11
TB1
GND
Signal
Input specifications
A no-voltage contact must be used for
input.
In the case of noncontact, the following
requirements must be met.
Withstanding voltage : 12 VDC or more
Maximum drive current : 12 mA or more
Residual voltage : 2 V or less
Leak current : 0.1 mA or less
Drive method : Open collector
When the input is OFF: Forward transport
When the input is ON: Backward transport
(Example)
OFF state
1 2 3
ON state
1 2 3
(The arrow indicates
the sequence of printing.)
Reverse direction printing signal
OFF
ON
OFF
ON
Print object detection signal
100 ms min.
* Ensure that the interval between reciprocative printing signal changeover
(ONOFF or OFFON) and print object detection signal input is at
least 100 ms.
1.5.3-8 Print output signal (output)
The following shows the wiring of the signal that is outputted when a printing
operation is being conducted or completed by the IJ printer.
(a) Wiring
Load
TB1
12
13
Print output
GND
If a relay, solenoid, or other inductive load is employed, connect a
counterelectromotive force generation prevention diode in parallel with the load.
The load circuit is for DC only. It cannot be used with an AC load.
Output specifications
Vd
GND
External device
TB1
IL
12
13
V
CE
GND
Tr
+12V
IJ printer
The output transistor (Tr) is of an open collector type. It operates as indicated below.
While printing is performed (printing-completed signal ON) : Tr ON
While no printing is performed (printing-completed signal OFF) : Tr OFF
1 2 3 1 2 3

Table of Contents

Related product manuals