EasyManua.ls Logo

Lenze EPM-T1 Series - Page 404

Lenze EPM-T1 Series
544 pages
To Next Page IconTo Next Page
To Next Page IconTo Next Page
To Previous Page IconTo Previous Page
To Previous Page IconTo Previous Page
Loading...
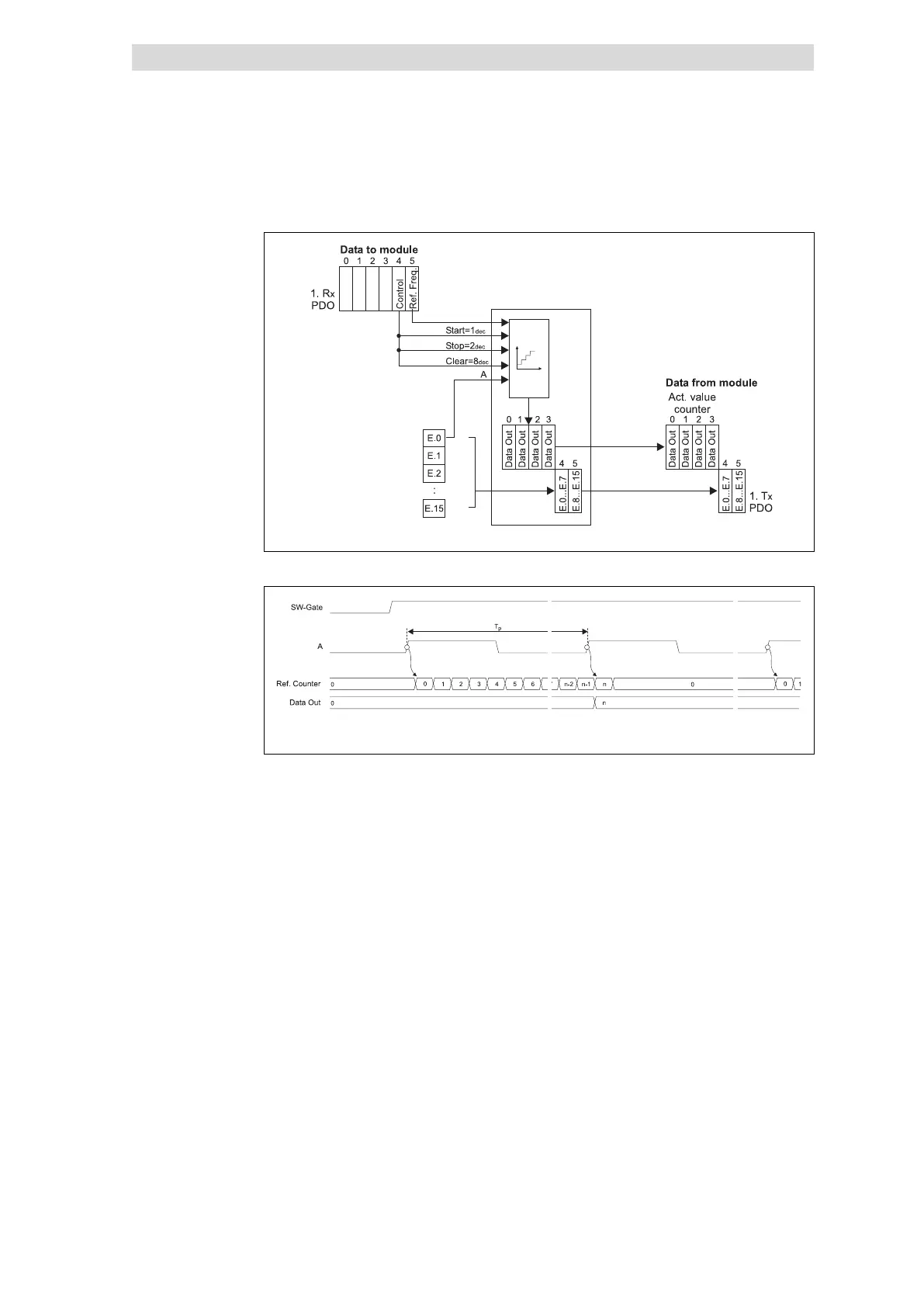
Parameterising 1xcounter/16xdigital input module
Measuring the period (mode 4)
12
Parameter setting via system bus (CAN) / CANopen
12.6
12.6.7
L
12.6−14
EDSPM−TXXX−9.0−11/2009
epm−t184
Fig. 12.6−14 Counter access of 1xcounter/16xdigital input in the mode 4
epm−t186
Fig. 12.6−15 Signal characteristic of 1xcounter/16xdigital input in the mode 4
Counter access
Signal characteristic

Table of Contents

Related product manuals