EasyManua.ls Logo

Lenze EPM-T1 Series - Page 482

Lenze EPM-T1 Series
544 pages
To Next Page IconTo Next Page
To Next Page IconTo Next Page
To Previous Page IconTo Previous Page
To Previous Page IconTo Previous Page
Loading...
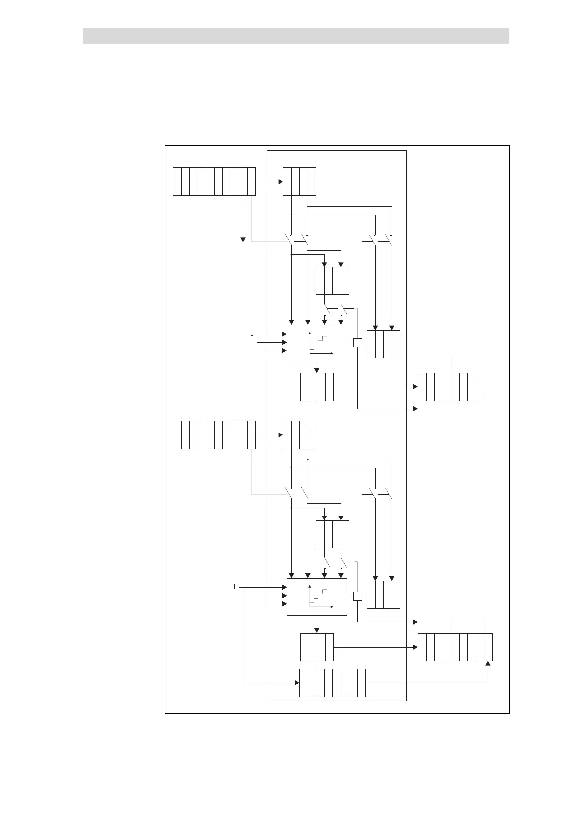
Parameterising 2/4xcounter module
2 × 32 bit counter with GATE, RES edge−triggered and auto reload (modes 33 and 34)
13
Parameter setting via PROFIBUS−DP
13.2
13.2.17
L
13.2−48
EDSPM−TXXX−9.0−11/2009
=2
dec
=32
dec
=8
dec
=128
dec
=1
dec
=16
dec
=4
dec
=64
dec
In2 (CLK)
In3 (GATE)
In5 (CLK)
In6 (GATE)
Out0
Out1
Counter 0
Counter 1
Counter 0
Counter 1
Load
compare
compare
Data In
Control
Control
Data In
Data In
Data In
Data In
Data In
Data In
Data In
Data In
Status
Status
Data In
Data In
Data In
Data In
Data In
Data In
Data In
Data In
Data In
Data In
Data In
Data In
Data In
Data In
Data In
Data In
Data In
Data In
Data In
Data In
Data In
Data In
Data In
00
4
4
4
4
0
0
11
5
5
5
5
1
1
22
6
6
6
6
2
2
389 3
7
7
7
789
3
3
Counter 0
Counter 1
Data Out
Data Out
Data Out
Data Out
0123
Data Out
Data Out
Data Out
Data Out
01 23
Data Out
Data Out
Data Out
Data Out
Data Out
Data Out
Data Out
Data Out
445566778
=
=
Status
Status
8
In1 (RES )
In4 (RES )
epm−t246
Fig. 13.2−65 Counter access of the 2/4xcounter in the modes 33 and 34
Counter access

Table of Contents

Related product manuals