EasyManua.ls Logo

LNS TRYTON 107 - 6. ELECTRICAL DIAGRAMS

LNS TRYTON 107
111 pages
Print Icon
To Next Page IconTo Next Page
To Next Page IconTo Next Page
To Previous Page IconTo Previous Page
To Previous Page IconTo Previous Page
Loading...
CHAPTER 4: ELECTRICS 39
TRYTON 107/112
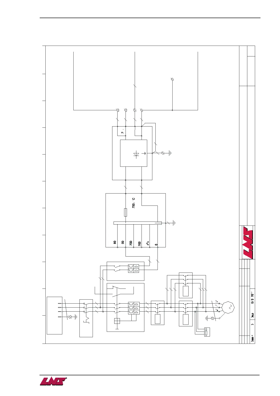
6. ELECTRICAL DIAGRAMS
The electrical diagrams are contained in the electrical control cabinet. Should them differ from the one
shown on the following pages, the one contained in the electrical cabinet should be referred to.
0 1
INTERFACE
112-40-7..
L L L321
PE
Ground
QS1
F2/1
3x1 
black
2x1  black
QM1
QF11 3
F2/1
4A
2.5-4A
3x1 
black
K3
2x1 
3x1 
black
2.5 
Yellow/
Green
Ground
KM1A KM1R
(0V/OUT) F2/0
Ground
Z1
3~
PE
(1) (2) (3)
1W1
7 x 0.75
3x1 
black
black
2 4
480
400
230
200
-5%
0
PE
2.5 
Yellow/
Green
Ground
X2- 0V
T1
T2
3,15A
230
2x1 
red
AC / DC Supply
24 V DC 6.5A
0
0V
0V
+24V 4x0.75 
blue
X1-24V
X1-0V/IN
X2-24V
X1-0V/OUT
PE
0V/IN
F3/0
(1) (2) (3)
Interface
cable
(24V) F2/5
2 3
4 5 6 7 8 9 10
M1
3
Hydraulic pump
H Added option production control page 2 + 6 15.01.2016
G Crossed wire Black and White on SR2
F
Rev.
Added arc suppressor Z1 on KM1A
Description
DE
19.08.2015 DE
23.06.2015 DE
Date
To
ELECTRICAL DIAGRAMS
according to Directive 2006/42/CE
TRYTON
PCD3
112-40-620
Page 1 / 10
Index
H
T1
T2
T3
L1
L2
L3
14
24
34
13
23
33
T1
T2
T3
L1
L2
L3
T1
T2
T3
L1
L2
L3
13
21
T1
T2
T3
L1
L2
L3
14
22

Related product manuals