EasyManua.ls Logo

Medisoft 870 S - 4.1 - Velocity Diagnosis Flow Chart

Default Icon
66 pages
Print Icon
To Next Page IconTo Next Page
To Next Page IconTo Next Page
To Previous Page IconTo Previous Page
To Previous Page IconTo Previous Page
Loading...
Service Manual 800 series Rev. 1/01.07.2019
14
Medisoft RAM Italia S.r.l. - All rights reserved
not OK
not OK
OK
not OK
OK
not OK
not OK
OK
OK
OK
Not OK
not OK
not OK
OK
not OK
OK
OK
OK
OK
not OK
OK
not OK
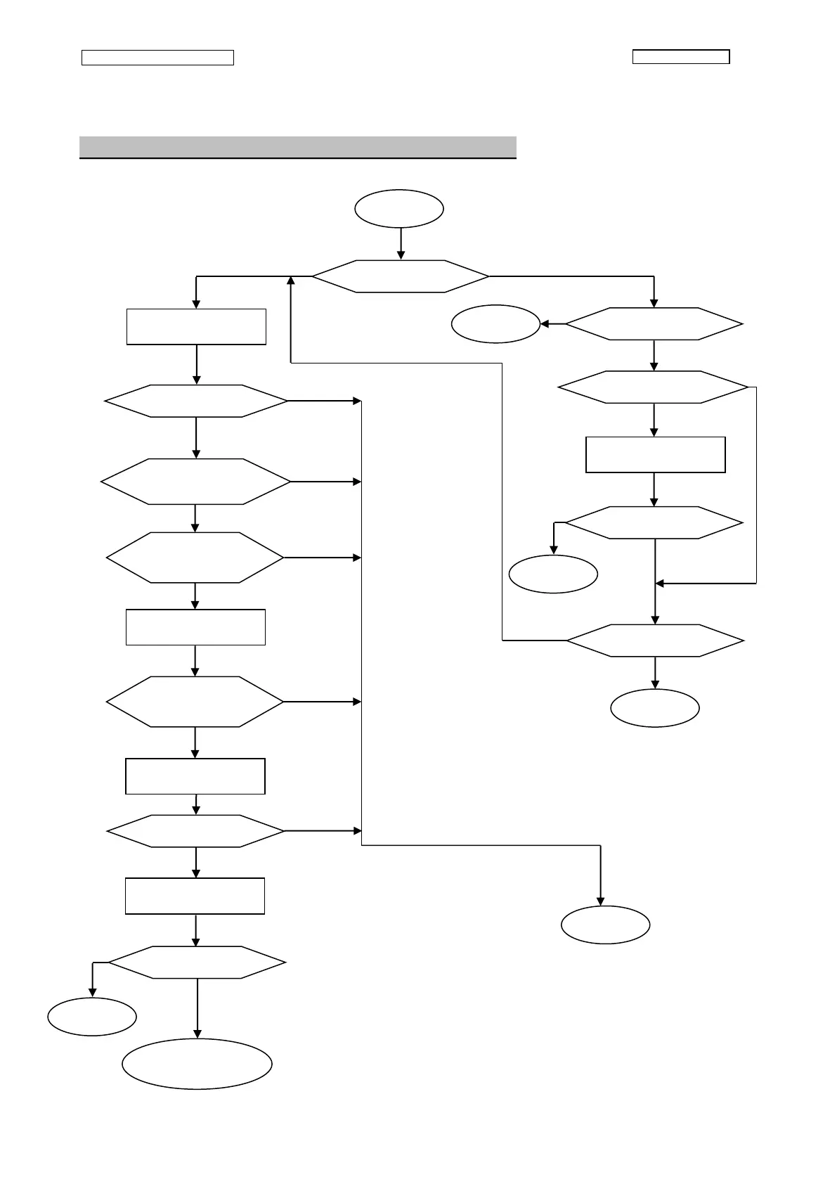
4.1 - Flow chart for diagnosis of velocity subsystem
3.5 Substitution of RS
232 cable
Start
3.2 Transmission test
3.3 Connection check
Stop
3.4 RS 232 cable check
4.2 Velocity test
4.3 Inverter check
3.8 Removal of the
hood
Stop
3.7 Treadmill check
Stop
4.4 Control board fuse
check
4.9 Substitution of the
velocity motor
4.2 Velocity test
Stop
Send the treadmill
to the manufacturer
4.5 Test signal control
inverter
4.6 Substitution of the
control board
4.7 Test alimentation
inverterr
4.8 Substitution of the
inverter
Stop
4.2 Velocity check

Table of Contents

Other manuals for Medisoft 870 S

Related product manuals