EasyManua.ls Logo

Medisoft 870 S - 6.1 - Gliding Diagnosis Flow Chart

Default Icon
66 pages
Print Icon
To Next Page IconTo Next Page
To Next Page IconTo Next Page
To Previous Page IconTo Previous Page
To Previous Page IconTo Previous Page
Loading...
Service Manual 800 series Rev. 1/01.07.2019
32
Medisoft RAM Italia S.r.l. - All rights reserved
non OK
OK
non OK
OK
non OK
OK
non OK
non OK
OK
OK
Yes
No
non OK
OK
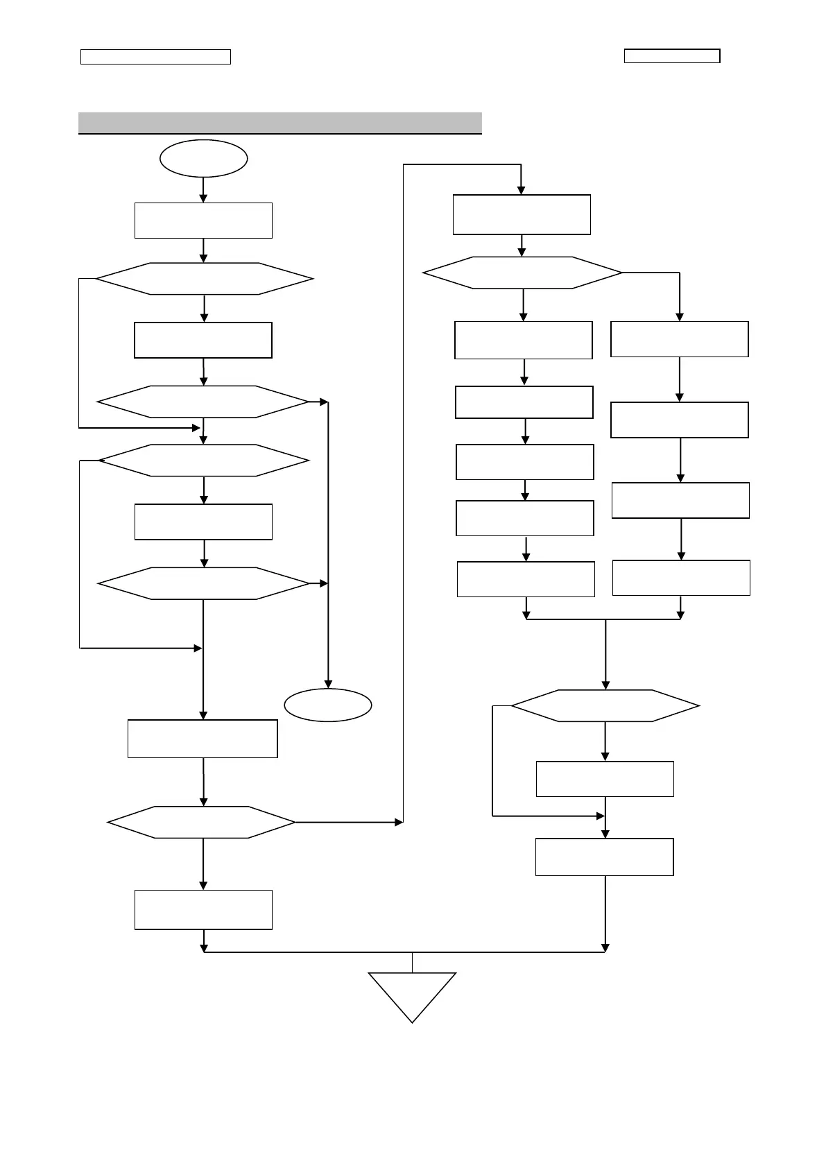
6.1 - Flow chart for gliding subsystem diagnosis
Start A
3.8 Removal of the hood
6.8 Disassembling of the
gliding sistem
6.9 Wear test running belt
6.10 Elimination of the
running belt
6.11 Deck cleaning
6.11 Deck cleaning
6.12 Lubrification of the
deck
6.14 Replacement of the
running belt
6.15 Cleaning of the
running belt
6.12 Lubrification of the
deck
6.16 Lubrification of the
running belt
6.2 Tautness check of the db
b belt
6.3 Tautness of the drive
belt
6.4 Gliding sistem check
6.5 Tautness check of the rb
6.6 Tautness of the
running belt
6.4 Gliding sistem check
Stop
Suggest to replace the
gliding sistem
Start B
Replace gliding sistem
6.7 Replacement of the
gliding sistem
6.17 Wear test drive belt
6.18 Replacement drive
belt
6.19 Restoring of the
gliding sistem
6.13 Clean of the rollers
and control of bearings

Table of Contents

Other manuals for Medisoft 870 S

Related product manuals