EasyManua.ls Logo

MELAG MELAquick 12+ p - Overview of programs

MELAG MELAquick 12+ p
66 pages
Print Icon
To Next Page IconTo Next Page
To Next Page IconTo Next Page
To Previous Page IconTo Previous Page
To Previous Page IconTo Previous Page
Loading...
Overview of programs
57
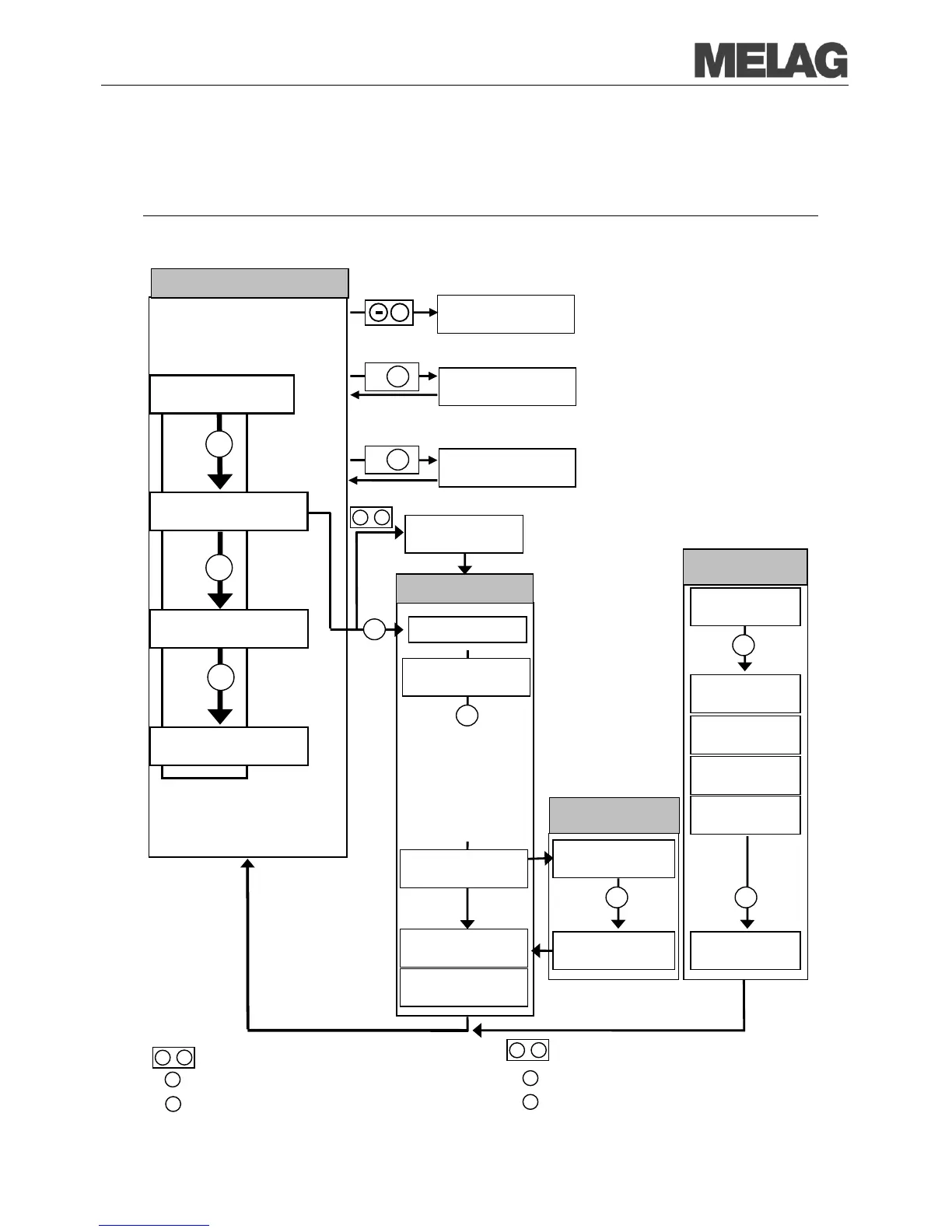
Overview of programs
MAIN MENU
hh:mm:ss
0.00 bar 89°C
Initial state
Quick-Program S
134°C unwrapped
Universal-Program S
134°C wrapped
Prion-Program S
134°C wrapped 20’
P
P
P
Function*
release
1st time press
*see next page
h
AIN6: Conductivity
5 µS/cm
+
2nd time press
h
AIN4: Temp_preheat.
120°C
release
Program sequence
START
Quick-Program S
run successfully
Last batch number x
Quit with button ’+’
Stop program
Press ‚Stop
Program runs
Manually terminate
during drying
Immediate removal?
Press ‚Stop’
Drying stopped
S
Manually terminate
before drying
Acknowledge
with button ‚–’
Unlocking door
with button ‚+’
Stop End
0.02 bar 88°C
Pressure release
1.5 bar 112°C
Programm
stopped
S
Stop program?
Press ‚Stop’
S
Additional drying
selected
Main Menu
Press
K
EY
”Start/Stop” and (+) simultaneuously
K
EY “Start/Stop“: Stop and terminate a program
K
EY „Program“: "Enter/Confirm/Input“
S
P
Press (+) and () simultaneously to select the
Function
menu
Select by keep pressing the
KEY (-)
Unlocking door with
KEY (+)
h
+
+
+
S
+
S
Only unwrapped
instruments
S

Table of Contents

Related product manuals