EasyManua.ls Logo

Omron CS1W-CRM21 - Precaution in Supplying Power to Slave Units

Omron CS1W-CRM21
223 pages
Print Icon
To Next Page IconTo Next Page
To Next Page IconTo Next Page
To Previous Page IconTo Previous Page
To Previous Page IconTo Previous Page
Loading...
97
Power Supply Wiring Section 4-4
Note Depending on the I/O device to which it is connected, an I/O power supply
connected to a multi-power supply Slave Unit may be a source of noise. Even
when the communications power is supplied collectively to all Slave Units, a
separate I/O power supply must be provided so that noise does not affect the
network.
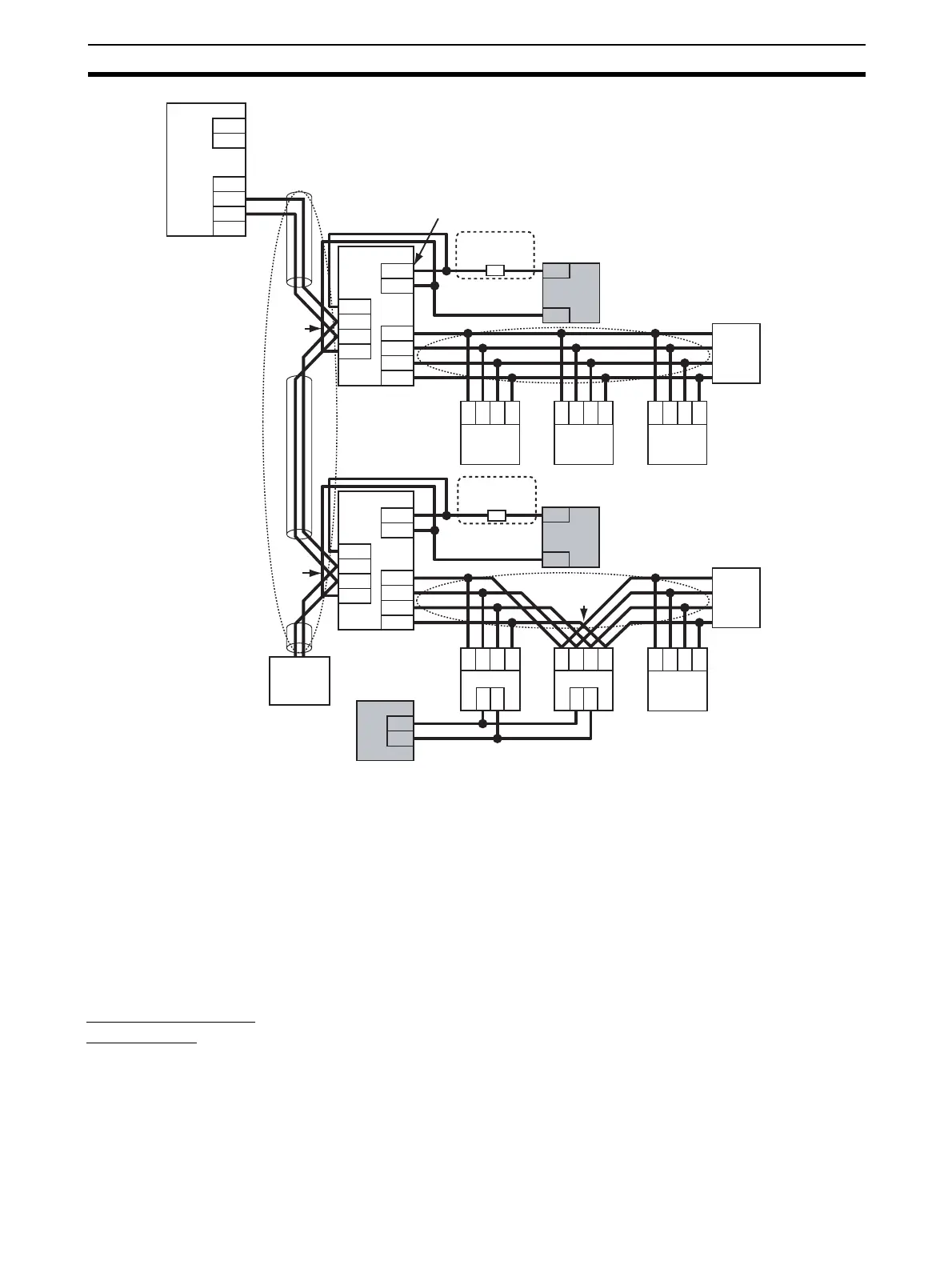
4-4-5 Precaution in Supplying Power to Slave Units
When supplying communications power and I/O power, the allowable currents
of cables and connections, the voltage drop, and the capacity and location of
power supplies must be considered.
Allowable Current
Restrictions
Do not allow the total current consumption of all Slave Units to exceed the
allowable current of the communications cables and connectors.
BS+2
BS-2
BDH2
BDL2
BS+1
BS+2
BS-2
BS+2
BS-2
BDH2
BDL2
BS+1
BS+2
BS-2
BS+
BS-
BS+
BS-
BDH
BDL
BDH
BDL
BS-
BS+
BDH
BDL
BS-
BS+
BS-
BDL
BDH
BS+
BDH
BDL
BS-
BS+
BDH
BDL
BS-
BS+
BDH
BDL
BS-
BS+
BDL1
BS-1
BDH1
BDL1
BS-1
BDH1
Overcurrent
protection
(current limit: 4 A)
I/O power supply
Trunk line
Multi-power supply
Slave Unit
Round cable I
Terminating
Resistor
When complying with UL standards, install a
device to limit the current between the
external power supply and the Unit to 4 A or
less for the communications power supply.
Slave Unit
Terminating
Resistor
Terminating
Resistor
Overcurrent
protection
(current limit: 4 A)
Power
supply
V
G
Round cable I
Open Type
Connector
Multi-power
supply
Master Unit
Communications power supply connector
Shared communications
and I/O power supply
Round Cable II, Flat Cable I, or Flat Cable II
Open Type
Connector
Power
supply
V
G
Power
supply
V
G
Slave Unit
Slave Unit
Slave Unit
Slave Unit
V
G
V
G
Shared communications
and I/O power supply
Branch
lines
Sub-trunk line
Sub-trunk line
Branch
lines
Round Cable I
Round Cable II, Flat Cable I, or Flat Cable II
Slave Units
with network power supply
Slave Units
with network power supply
Repeater
Unit
Port 1
Port 2
Repeater
Unit
Port 1
Port 2
Port 1: Upstream
Port 2: Downstream
Port 1: Upstream
Port 2: Downstream

Table of Contents

Related product manuals