EasyManua.ls Logo

Panasonic KX-FP342CX

Panasonic KX-FP342CX
247 pages
To Next Page IconTo Next Page
To Next Page IconTo Next Page
To Previous Page IconTo Previous Page
To Previous Page IconTo Previous Page
Loading...
FAX TX Signal
FAX RX Signal
5V
0V
EX-TEL OFF-HOOK
L102
L103
SA101
300V
SA102
3000V
RLY101-1
3
5
4
+5VA
Q102
R138
1.5K
R140 18K
C139
K0.1u
R139 18K
RLY101
21
C131
K0.01u
+24V
R136
1.5K
L104
L105
L107
L109
L108
L110
POS101
C108
250V1.0u
R108
6.8K
R142
390K
C142
J220P
R141
390K
+5VA
R134
5.6K
C134
K0.0047u
Q103
C132
16V10u
T101
2
15
3
PC101
1
23
4
D106
D105
C140
K0.1u
CN104
1 HSMIC(-)
3 HSSP(+)
2 HSSP(-)
4 HSMIC(+)
+2.0V
CN102
4b
3a
R131
100
R132
47K
R133
330
R106
22K(1/2W)
R105
150 (2W)
D103
IC101-1
5
6
7
R107
15K(1/2W)
R143
2.2K
PC102
NC
1
23
4
L101
NC
32
41
JJ101
0
JJ102
0
R104
0
C105
NC
( )
NC
C106
( )
NC
C107
+5VA
+5VA
C133
6.3V47u
( )
NC
C141
K0.01u
C138
K0.01u
C137
+5VA
D108
NC
C151
NC
C152
NC
D107
NC
4
31
2
R151
47K
PC103
NC
1
23
4
ZNR101
NC
Q104
NC
Q105
NC
R146
NC
R147
NC
R144
NC
R145
NC
C143
NC
R148
NC
R135
NC
C135
NC
C144
NC
D110
3V
D111
3V
T102
NC
2
15
3
R137
330
C136
6.3V47u
R149
68
L112
0
R109
220(1/4W)
C109
K0.033u
PC105
1
23
4
CN103
4a1
3b1
C156
NC
R160
NC
R161
NC
R162
NC
Q110
Q111
NC
NC
R163
NC
C157
NC
C158
NC
JJ107 0
JJ109
NC
R103
2.2K
C177
NC
JJ103 0
JJ110
NC
JJ111
NC
L114
NC
L115
NC
D112
NC
D113
NC
R182
NC
D115
NC
D114
NC
C180
NC
C181
NC
R180
NC
R181
NC
TO TEL LINE
TO HANDSET
TO EXT.TEL
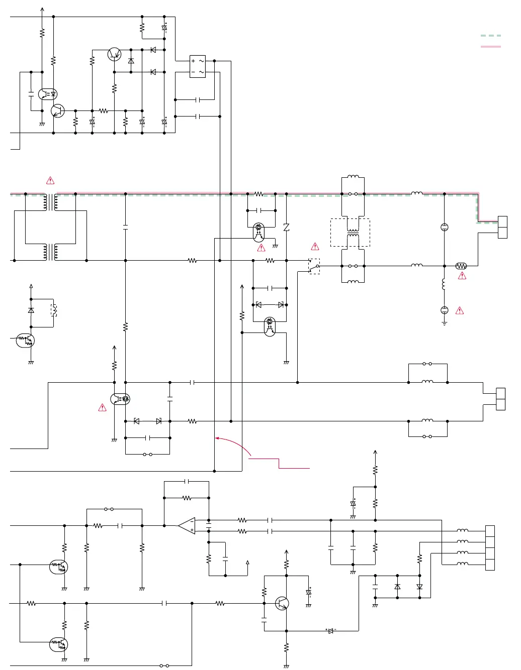
KX-FP342CX : ANALOG BOARD (PCB2)
(1)
(2)
(3)
(4)
(5)
(6)
(7)
(8)
(9)
(10)
(11)
(12)

Table of Contents

Related product manuals