EasyManua.ls Logo

Panasonic PT-RZ570

Panasonic PT-RZ570
176 pages
To Next Page IconTo Next Page
To Next Page IconTo Next Page
To Previous Page IconTo Previous Page
To Previous Page IconTo Previous Page
Loading...
Chapter 2Getting Started — Connecting
ENGLISH - 35
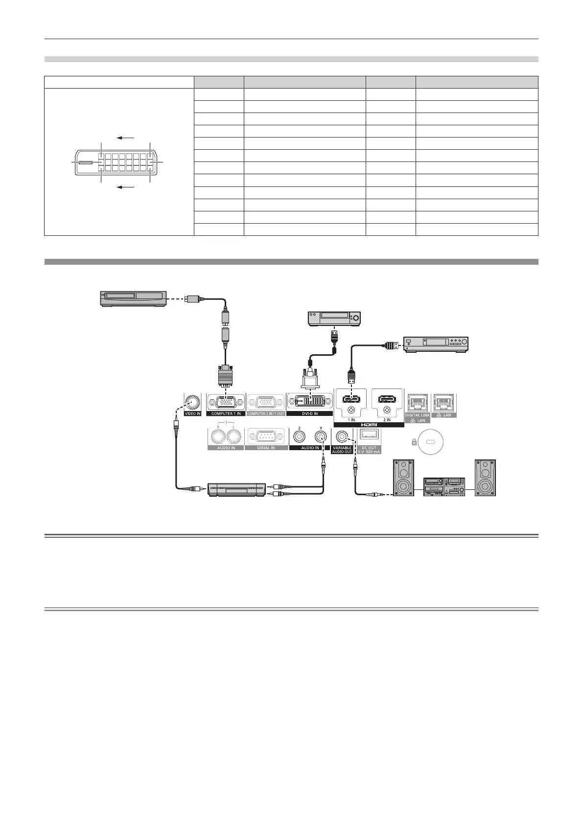
<DVI-D IN> terminal pin assignments and signal names
Outside view Pin No. Signal name Pin No. Signal name
(17)(24)
(16)
(9)
(1)(8)
(1) T.M.D.S data 2
-
(13)
(2) T.M.D.S data 2+ (14) +5 V
(3) T.M.D.S data 2/4 shield (15) GND
(4) (16) Hot plug detection
(5) (17) T.M.D.S data 0
-
(6) DDC clock (18) T.M.D.S data 0+
(7) DDC data (19) T.M.D.S data 0/5 shield
(8) (20)
(9) T.M.D.S data 1
-
(21)
(10) T.M.D.S data 1+ (22) T.M.D.S clock shield
(11) T.M.D.S data 1/3 shield (23) T.M.D.S clock+
(12) (24) T.M.D.S clock
-
Connecting example: AV equipment
Blu-ray disc player
VCR (with built-in TBC)
DVD player with HDMI terminal (HDCP)
Audio device
DVD player
S-video cable (commercially
available)
D-SUB - S Video conversion cable
(Optional (Model No.: ET-ADSV))
Attention
f Be sure to use one of the following when connecting a VCR.
g Use a VCR with built-in time base corrector (TBC).
g Use a time base corrector (TBC) between the projector and the VCR.
f The image may be disrupted when nonstandard burst signal is connected. In such a case, connect the time base corrector (TBC) between
the projector and the external devices.
Note
f Switching of the setting in the [DISPLAY OPTION] menu [DVI-D IN] [EDID SELECT] may be required depending on the connected
external device when DVI-D is input.
f The <DVI-D IN> terminal can be connected with the HDMI and DVI-D compatible devices. However, some external devices may not be able
to project images properly, such as the image not displaying.
f For the HDMI cable, use an HDMI High Speed cable that conforms to the HDMI standards. If a cable that does not conform to the HDMI
standards is used, images may be interrupted or may not be projected.
f The <HDMI 1 IN>/<HDMI 2 IN> terminals can be connected to an external device with the DVI-D terminal by using an HDMI/DVI conversion
cable. However, this may not function properly for some external devices, and image may not be projected.
f The projector does not support VIERA Link (HDMI).
f When Y/C signal is input to the <COMPUTER 1 IN> terminal using the optional D-SUB - S Video conversion cable (Model No.: ET-ADSV), it
is necessary to switch the setting with the [DISPLAY OPTION] menu [COMPUTER IN/OUT] [INPUT SETTING].
f When RGB signal or YC
B
C
R
/YP
B
P
R
signal input to the <COMPUTER 1 IN> terminal is output from the <COMPUTER 2 IN/1 OUT> terminal,
it is necessary to switch the setting with the [DISPLAY OPTION] menu [COMPUTER IN/OUT] [COMPUTER2 SELECT].

Table of Contents

Related product manuals