EasyManua.ls Logo

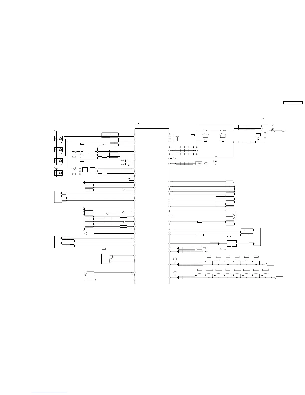
Panasonic SA-PT750PC - 18 Block Diagram; System Control

Panasonic SA-PT750PC
155 pages
Print Icon
To Next Page IconTo Next Page
To Next Page IconTo Next Page
To Previous Page IconTo Previous Page
To Previous Page IconTo Previous Page
Loading...
18 Block Diagram
18.1. System Control
Q9001
Q2006
CAM SENSOR
Q9101
S9001
POSITION SENSOR
Q9102
PULSE SENSOR
SYSTEM CONTROL
IC2001
C2CBYY000442
DISC SENSOR
Q9103
SA-PT750P/PC SYSTEM CONTROL BLOCK DIAGRAM
Q2915
Q7750
DRIVE
MOTOR
DRIVE
MOTOR
PWM
VCC
LOAD REV
LOAD FWD
TURN REW
TURN FWD
MOTOR
TRAY
C0GAG0000007
IC2002
C0GAG0000007
TRAY MOTOR DRIVE
IC7750
CONTROL
DRIVE
4
2
6
VCC
6
1
9
7 57
93
20
56
3
12
58
22
2
1
13
15
30
MOTOR
LOADING
LOADING
MOTOR DRIVE
CONTROL
DRIVE
4
2
1
9
7
4
OPEN SW
LOAD
POS SW
PULSE
DISC SENSE
DVD CMD
TUN CLK
39
TUN DI
38
XM PCONT
6
XM RESET
27
XM SC TXD
35
XM DAC RST
65
DVD CLK
28
DVD STAT
29
DVD MUTE
42
TUN SD
49
TUN DO
37
XM SC RXD
36
XM ANT REV
51
XM MUTE
44
XM I2SRATE
80
XM LINK ACT
53
SENSE1
46
FX DO
5
FX CLK
33
MULTI 1
54
MULTI 2
MULTI 1
MULTI 2
55
FX DI
7
FX DET1
34
DIGITAL
TRANSMITTER
Q2013
LEVEL SHIFTER
Q2012
LEVEL SHIFTER
Q2010
LEVEL SHIFTER
Q2011
LEVEL SHIFTER
D2009
D2010
D2011
FROM/TO
AUDIO
SENSE1
UART TX
31
UART RX
32
IPOD DETECT
82
BATT PCONT
79
C0CBCDG00003
+5V REGULATOR
CTL
DOCK5VSW DOCK5V
IC8002
VCC
VOUT
41
2
DOCK+5.3V
ECS
25
ASP CLK
47
ASP DAT
48
IPOD EN
21
AGC EN
45
RDS EN
11
OPT EN
61
ECK
24
EDA
23
SYNC
19
DC DET2
63
DC DET1
43
JOG A
(VOL UP)
76
JOG B
(VOL DOWN)
77
78
MODE DA
MUTE F SW
68
PCONT
72
MUTE C S
69
71
HOP DA
HOP DA
67
AMBP
70
KEY2
91
HP MUTE
KEY1
97
MPORT
FROM AUDIO
HP DETECT
FROM AUDIO
HP MUTE
TO AUDIO
DC DET1
MUTE C S
MUTE FSW
MOD DA
IC2003
EEPROM
(Not Supplied)
CS
DO
SK
DI
FL DISPLAY
G1
P17
G10
P1
G1
P17
G10
P1
FL6901
DISPLAY DRIVER
IC6901
C0HBB0000057
FL CLK
D IN
FL2
3
4
6
5
ASP CLK
ASP DAT
TO AUDIO
CEC OUT
73
CEC IN
75
BUFFER
Q2096,Q2097
LEVEL SHIFTER
Q2001
CEC OUT
CEC IN
V MUTE
VMUTE
48
TO
DVD INTERFACE
87
STB
18
CLK
85
7
8
9
FLD OUT
RMT
OSC
5
30
-VP
(REMOTE SENSOR)
Z6900
98
86
FL STB
FL1
+18V
C +9V
C +9V
C +9V
C +9V
LOAD
RESET
X IN
X OUT
X2001
10MHz
Q2003
RESET
VREF
SYS6V
TUN CLK
TUN DI
TUN SD
TUN DO
PWR CTRL
DTIC RST
SC TXD
DAC RST
SC RXD
ANT REV
MUTE
I2S RATE
LINK ACTIVE
TUNER PACK
SYNC
DC DET2
DC DET2
PCONT
AMBP
UART TX
UART RX
IPOD DETECT
IPOD
CONNECTOR
MAIN SET RX (SDO)
SCL
MAIN SET RX (SDI)
WM DET
Q2900
ZFLAG
210
6
CN2011
CN7004
7
CN2011
CN7004
8
CN2011
CN7004
2
CN2011
CN7004
3
CN2011
CN7004
6
CN2005
CN9003
CN2005
CN9003
16
84
6
CN2011
CN7004
CN7003
CN7003
CN9102
CN9102
CPU CLOCK
CPU STATUS
CPU CMD
FP8101
2
CN2001
FP8101
CN2001
FP8101
CN2001
FP1
17
CN2012
FP1
12
CN2012
CN2002
2
CN2002
CN2002
CN2002
3
4
6
CN6301
17 3
16 2
12
13
18 1
14
15 4
11
CN6300 CN2003
CN6301
CN6300 CN2003
CN6301
CN6300 CN2003
CN6301
CN6300 CN2003
FP1
CN2012
1
FP8101
CN2001
23
3
FP1
10
CN2012
FP1
CN2012
FP1
CN2012
11
FP1
CN2012
FP1
CN2012
FP1
CN2012
1
9
1
6
8
7
11
7
17
216
315
9
6
CN2008
11 20
CN8001 CN8002
CN2008
12 12
CN8001 CN8002
CN2008
122
CN8001 CN8002
CN2008
CN8001 CN8002
CN2008
6
CN8001
23
CN8002
VREF
S6801 S6802 S6803 S6804 S6907
BACKWARD FORWARDPLAY STOP
S6902
S6900
1272
H6901
H6801CN6902CN7002
272
CN7001CN2007
CN6902CN7002CN7001CN2007
82121 8
CN6902CN7002CN7001CN2007
101919 10
CN6902CN7002CN7001CN2007
92020 9
POWER
DISC1
S6903
DISC2
S6904
DISC3
S6905
DISC4
S6906
DISC5
S6808 S6805 S6806
SELECTOR OPEN/CLOSE DISC EXC DISC SKIP
12 6
CN5050
CN2009
13 5
CN5050
CN2009
17 1
CN5050
CN2009
16 2
14 4
CN5050
CN2009
11
CN5802
CN2004
10
CN5802
CN2004
1
CN5802CN2004
4
CN5802CN2004
S6809
S6810
VOLUME +
VOLUME -
209
CN6902CN7002
209
CN7001CN2007
7
CN2010
5
FP3902
CN2010
FP3902
245
CN6902CN7002
245
CN7001CN2007
1910
CN6902CN7002
1910
CN7001CN2007
1811
CN6902CN7002
1811
CN7001CN2007
SWITCHING
TRANSFORMER
T2900
PSAVE
CONTROL
FP2902
22
22
CN6902
CN7001
77
CN7002 CN2007
23
23
CN6902
CN7001
66
CN7002 CN2007
1217
CN2007CN7001
1217
CN7002CN6902
8
9
3
1
5
VREF
VREFVREF
VREF
VREF
CN5050CN2009
DIGITAL AUDIO
AMP
TO/FROM
POWER
TO/FROM
INTERFACE
TO/FROM DVD
AUDIO
TO/FROM
DVD (VIDEO/ AUDIO)
TO/FROM
SA-PT750P / SA-PT750PC
91

Table of Contents

Related product manuals