EasyManua.ls Logo

Panasonic SA-VK470EE - Digital Audio Amp

Panasonic SA-VK470EE
154 pages
Print Icon
To Next Page IconTo Next Page
To Next Page IconTo Next Page
To Previous Page IconTo Previous Page
To Previous Page IconTo Previous Page
Loading...
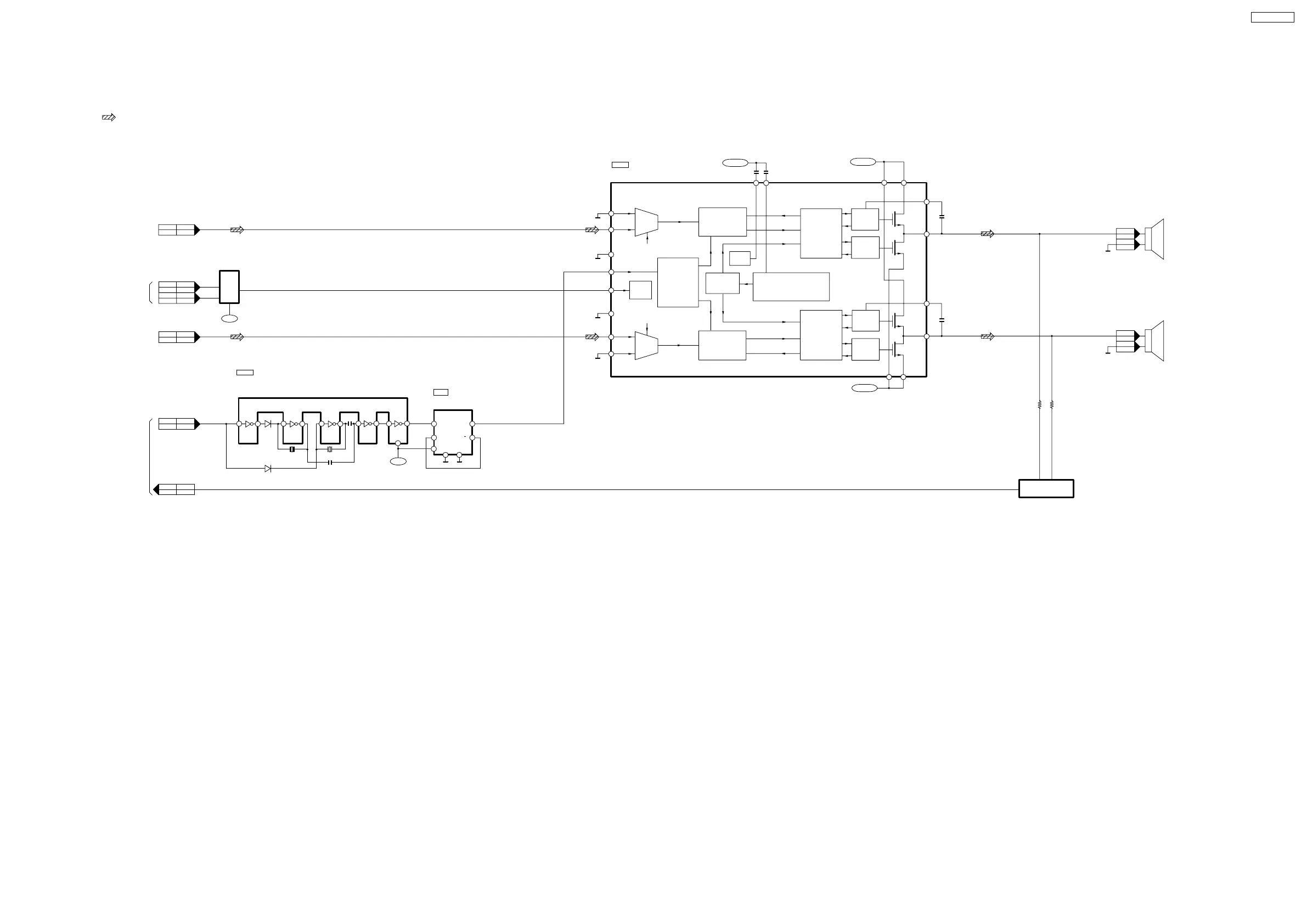
18.7. Digital Audio Amp
: MAIN SIGNAL LINE
IN1M
IN2M
IN1P
IN2P
SGND1
SGND2
OSC
MODE
INPUT
STAGE
INPUT
STAGE
PWM
MODULATOR
CONTROL
AND
HANDSHAKE
CONTROL
AND
HANDSHAKE
DRIVER
HIGH
DRIVER
LOW
DRIVER
HIGH
DRIVER
LOW
TEMPERATURE SENSOR
CURRENT PROTECTION
VOLTAGE PROTECTION
PWM
MODULATOR
OSCILLATOR
MANAGER
STABI
RELEASE1
RELEASE2
SWITCH1
SWITCH2
ENABLE1
ENABLE2
MUTE
MUTE
MODE
2
3
STABI
PROT
VDDP2
VSSP2
VDDP1
VSSP1
BOOT1
BOOT2
OUT1
FL+
FR +
OUT2
IC5000
C1BA00000487
AUDIO DIGITAL POWER AMP
5
19
23
1
21
22
9
10
15
14
13
11
816
12 7
FRONT R
FRONT L
MUTE F
MOD DA
+
-
+
-
IC5500
INVERTER GATE
(CLOCK GENERATOR)
C0JBAB000902
X5500X5501
D5501
D-TYPE FLIP-FLOP
C0JBAF000716
CP1 O1
IC5501
6
8
10
9
14
14
11
3
D1
5
46
O1
2
1
5
4
3
2
1
CD1 SD1
MUTING
CIRCUIT
Q5601
Q5603,Q5604
MODE
FRONT R
SPEAKER
FRONT L
SPEAKER
SA-VK470EE DIGITAL AUDIO AMP BLOCK DIAGRAM
DC DET
DC DETECT
Q5101,Q5102
FROM AUDIO
FROM AUDIO
FROM
SYSTEM CONTROL
FROM/TO
SYSTEM CONTROL
- 30V SENSE
+ 30V SENSE
- 30V SENSE
315
FHOP
14 4
CN5050
CN2808
117
CN5050
CN2808
CN5050
CN2808
16 2
CN5050
CN2808
3
JK5001
4
JK5001
1
JK5001
2
JK5001
13 5
CN5050
CN2808
CN5050
CN2808
17 1
D5502
SW+5V
SW+5V
SA-VK470EE
95

Table of Contents

Related product manuals