EasyManua.ls Logo

Panasonic SA-VK470EE - Power

Panasonic SA-VK470EE
154 pages
Print Icon
To Next Page IconTo Next Page
To Next Page IconTo Next Page
To Previous Page IconTo Previous Page
To Previous Page IconTo Previous Page
Loading...
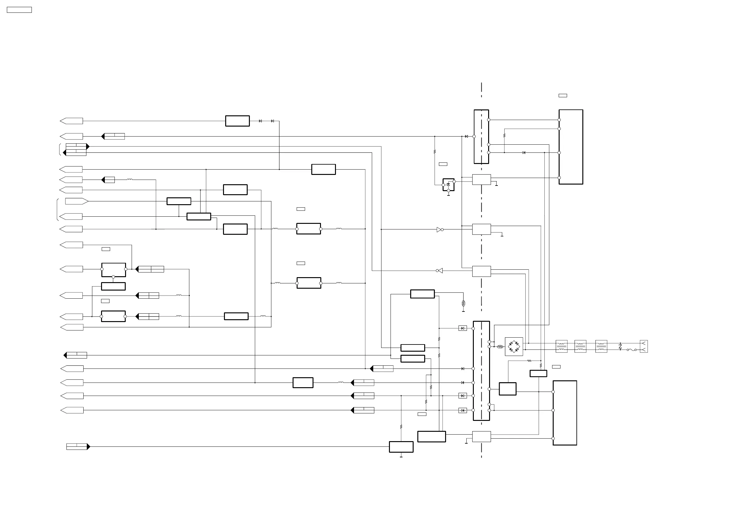
18.8. Power
D5804
D5803
D5805
MAIN
TRANSFORMER
D5801
T5701
D5802
Q5898
T5751
D5896
D5798
D2000D2001
PC5799
D5701
L5702 L5701
DZ5701
SA-VK470EE POWER BLOCK DIAGRAM
C0CBCBD00018
SYSTEM CONTROL
FROM/TO
SYSTEM CONTROL
TO
SYSTEM CONTROL
FROM
+1.2V REGULATOR
C0DBEHG00006
POWER CONTROL
QR8111
+3.3V DC-DC
CONVERTER
CONT
Q5860,Q5861,Q5862
TRANSFORMER
TEMP. DETECT
C0DAAYY00042
SWITCHING
REGULATOR
SWITCHING
REGULATOR
C0DAAMH00012
OUT
VCC
12
OUT
VCC
12
3
1
2
Q5720,
Q5722
CURRENT
LIMITING
SWITCH
Q5721
SWITCHING
F1
AC INLET
P5701
SWITCHING
REGULATOR
C5HACYY00003
VCC
D
FB
4
1
6
FEED BACK
BACKUP
TRANSFORMER
PC5701
FEED BACK
FEED BACK
FEED BACK CIRCUIT
D
VCC
FB
IC5799
SWITCHING
REGULATOR
MIP4110MSSCF
IC4001
C0DAEMZ00001
SHUNT
REGULATOR
IC5899
IC4000
IC8151
IC8111
IC5701
QR5810
PC5702
PC5720
SYNC
SWITCH
SHUNT
REGULATOR
IC5801
Q5802, D5806
C0DABFC00002
TH5860
-9V
REGULATOR
Q4002
OUT VCC
24
VO
VIN
81
5
QR5801
DC DETECT
Q4003
M+9V
REGULATOR
+9V
REGULATOR
Q2810
SW+5V
REGULATOR
Q5100
CD+7.5V
REGULATOR
Q4007
Q4001
QR4004
DC DETECT
DC DETECT
Q4000
D+2.7V REGULATOR
M+9V
SW+5V
DVD PCONT
VCC
DC DET
+9V
-9V
DVD+5V
D+3.3V
D+5V
NSW1.2V
3, 4
H5801
7, 8
H5801
5
CN5802CN2701
8, 9
CN5802CN2701
- 30V SENSE
- 13V
DC18V
DCDET
+ 30V SENSE
32, 34 19, 17
CN2801FP8101
13, 23, 25, 27
FP8101
38, 28, 26, 24
CN2801
SYS6V
PCONT
SYNC
TN2802
9
11 40
CN2801FP8101
D+5V
ADAC5V
D+2.5V
SYS6V
CD+7.5V
SYSTEM CONTROL
FROM/TO
+ 30V SENSE
- 30V SENSE
ADAC5V
+ 18V
4
CN5802CN2701
1
CN5802CN2701
2
CN5802CN2701
11
CN5802CN2701
10
CN5802CN2701
CN5500
CN5500
Q5803
SWITCHING
AMBP
5
4
2
3
2
6
7
5
2
8
4
7
18
15
17
11
14
3
CL
L5703
QR5802
DC DETECT
TH5701
SA-VK470EE
96

Table of Contents