EasyManua.ls Logo

Philips Q528.1E - PACIFIC 3 Control (Diagram B06 C)

Philips Q528.1E
166 pages
Print Icon
To Next Page IconTo Next Page
To Next Page IconTo Next Page
To Previous Page IconTo Previous Page
To Previous Page IconTo Previous Page
Loading...
Circuit Descriptions, Abbreviation List, and IC Data Sheets
EN 141Q528.1E LA 9.
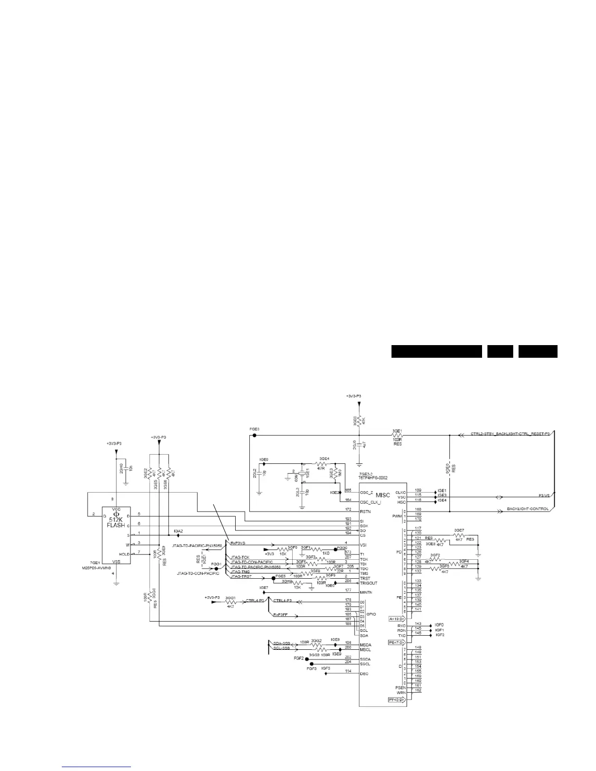
Figure 9-19 PACIFIC 3 control (diagram B06C)
CMOS input
From
PNX5050
:Vsync
LCD-Power -ON
I2C SSB
RESET from PNX8535
Vsync to Scanning
Back Light D isplay
Resonator 60MHz
To dimming circuit
Configuration
Flash memory
H_16770_138.eps
270307

Table of Contents

Related product manuals