EasyManua.ls Logo

ProSoft MVI56E-MCMR - Page 207

ProSoft MVI56E-MCMR
223 pages
Print Icon
To Next Page IconTo Next Page
To Next Page IconTo Next Page
To Previous Page IconTo Previous Page
To Previous Page IconTo Previous Page
Loading...
MVI56E-MCMR ControlLogix Platform Reference
Modbus Communication Module with Reduced Data Block User Manual
ProSoft Technology, Inc. Page 207 of 223
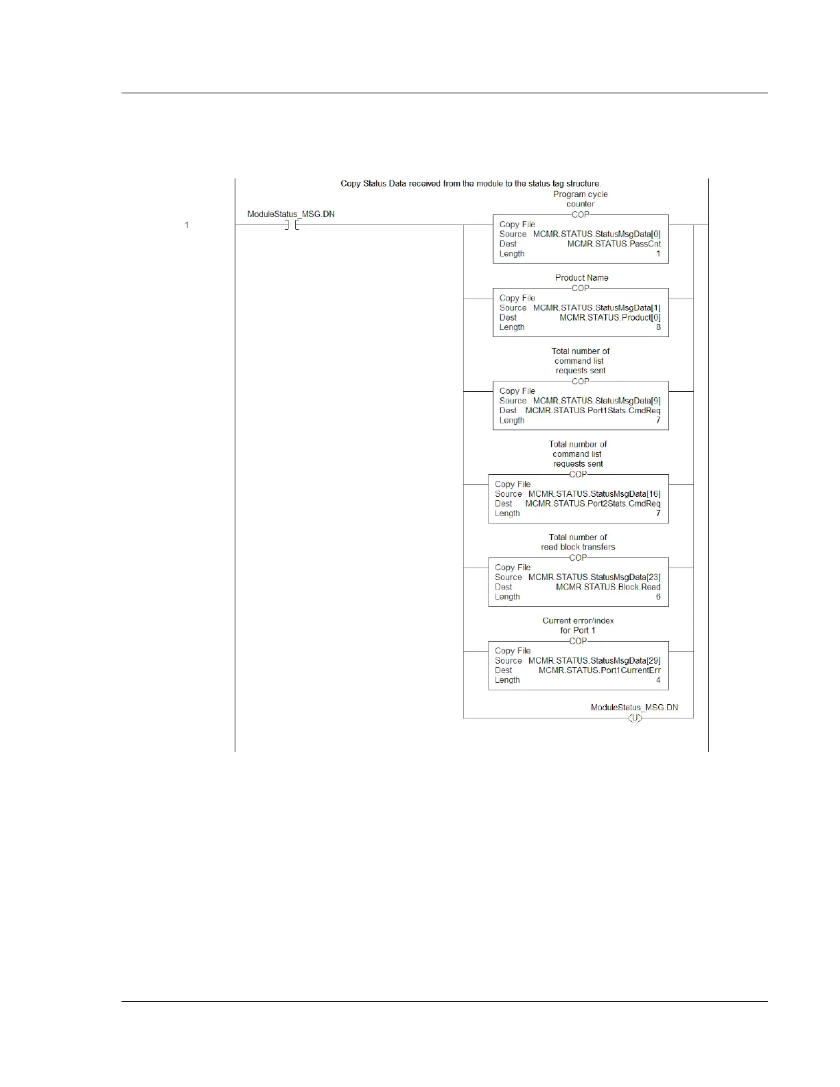
After the block is read from the module, the data received should be copied to
the module’s status controller tag area. The following illustration shows the
ladder logic to accomplish this task.

Table of Contents

Related product manuals