EasyManua.ls Logo

Rosemount 2700 - Menu Tree

Rosemount 2700
94 pages
Print Icon
To Next Page IconTo Next Page
To Next Page IconTo Next Page
To Previous Page IconTo Previous Page
To Previous Page IconTo Previous Page
Loading...
2-3
MODEL 2700 SECTION 2.0
OPERATION
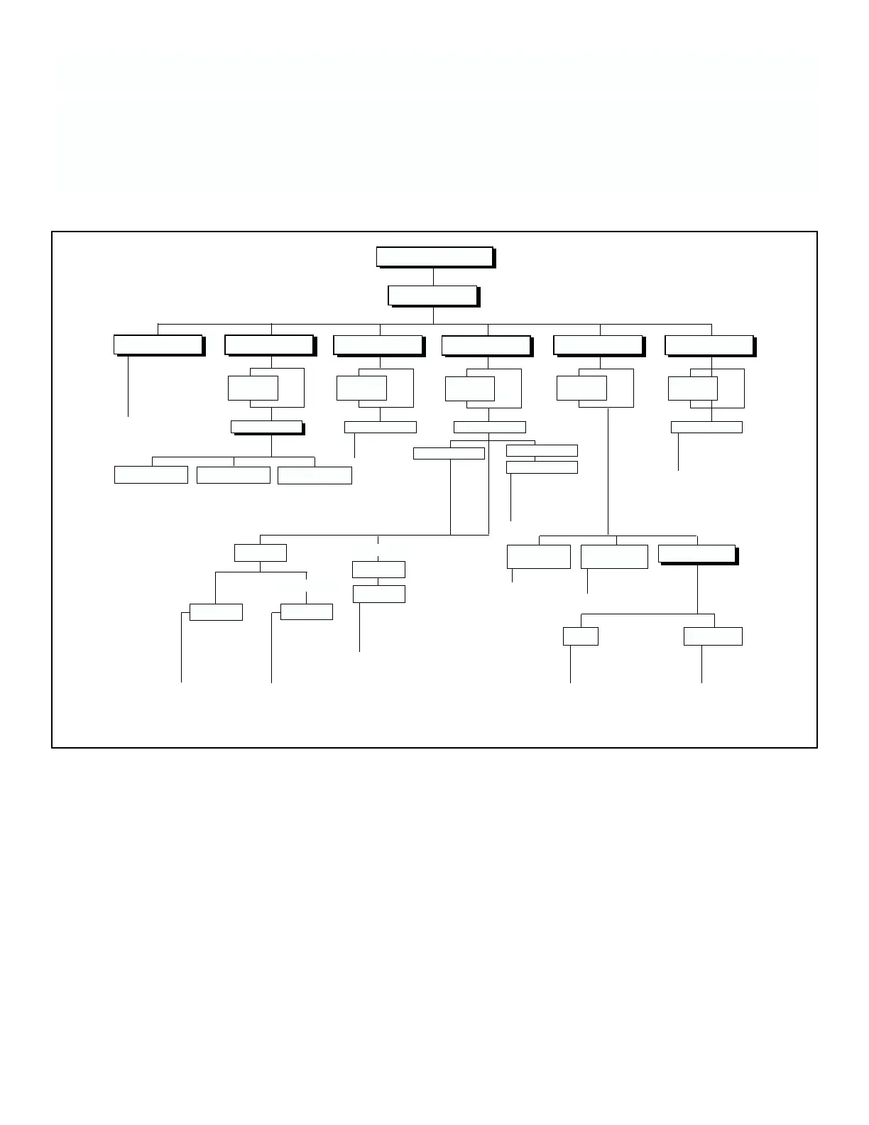
FIGURE 2-2. Menu Program Tree.
2.5 MENU TREE
The operations available and the pathways to those operations are shown in the Menu Tree in Figure 2-2 below.
PROCESS DISPLAY
PROCESS DISPLAY
PROCESS DIS-
MAIN MENU
PROCESS DIS-
VIEW
PROCESS DIS-
PROCESS
CALIBRATE
Sensor Select
Conductivity
ORP
Sensor Select
Primary
Display
pH
Instrument
Address
Output 1
Current 1
Current 2
Voltage
Cond
pH/ORP
- Version
- Sensors
- Alarms
- Analog
- Digital
- Sensor
- 0-5V
- 0VDC Set Pt
- 5VDC Set Pt
- Auto Range
- Sensor
- 0/4-20mA
- 0/4mA Set Pt
- 20mA Set Pt
- Type
- Mode
- Baud
- Parity
- Sensor
- 0/4-20mA
- 0/4mA Set Pt
- 20mA Set Pt
- Auto Range
- Alarm 1
- Alarm 2
- Liquid Type
- Units
- Man Temp
Option -22
Option -21
- Select Sensor
- Primary Units
- Set high
- Set low
- View
Output 2
security
code
PROCESS DIS-
ALARMS
Alarm setup
security
code
PROCESS DIS-
OUTPUT
Outputs
security
code
PROCESS DIS-
PROGRAM
security
code
PROCESS DIS-
SECURITY
Set Codes
security
code
- 1 thru 32
- Units
- LTC*
- Man Temp
*pH only
Analog
Digital
Serial Setup

Table of Contents

Related product manuals