EasyManua.ls Logo

Sakai TW504 - Page 412

Default Icon
480 pages
Print Icon
To Next Page IconTo Next Page
To Next Page IconTo Next Page
To Previous Page IconTo Previous Page
To Previous Page IconTo Previous Page
Loading...
10-063
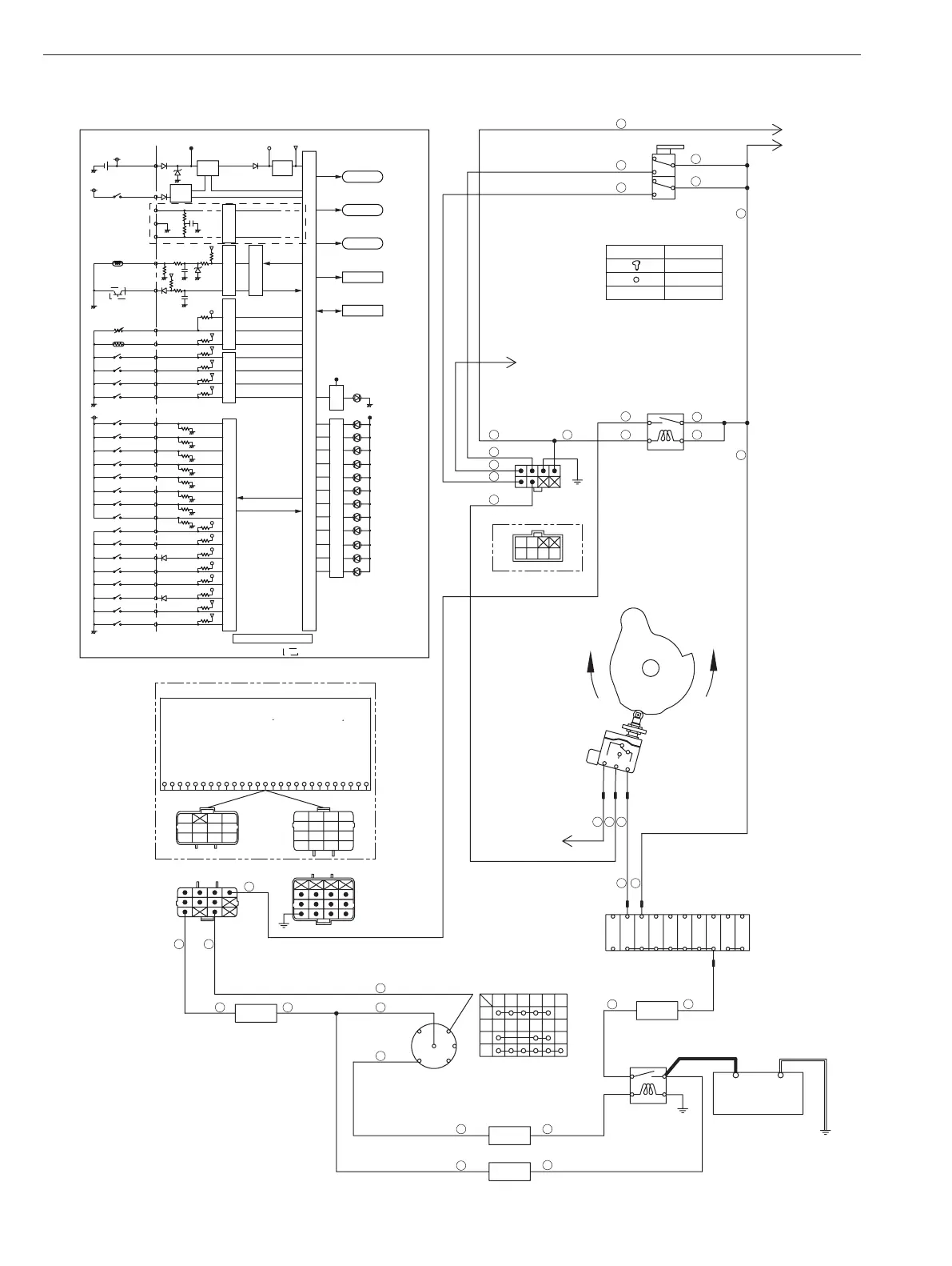
TROUBLESHOOTING
Fig.: 2-6-3
SW354-10007
BrW
Br
B
LAMP CHECK
WATER SPRAY
GROUND
WR
Y
YL
YR
YW
FUEL METER
TEMPERATURE METER
ENGINE OIL PRESSURE WARNING
G
REV. RATIO SEL.2
TURN SIGNAL(R)
PARKING BRAKE
HYDRAULIC OIL FILTER WARNING
PREHEATING
VIBRATOR
LIQUID SPRAY
REV. RATIO SEL.4
TURN SIGNAL(L)
FLOOD LAMP
REV. PULSE INPUT 1
REV. RATIO SEL.3
STARTER SWITCH(ACC)
COOLANT TEMP. SEL.2
REV. RATIO SEL.1
CHARGE WARNING
COOLANT TEMP. SEL.1
COMBINATION METER ILLUMINATION
REV. PULSE INPUT 2
SIDE MARKER LAMP
GB
GR
GW
GY
L
LB
LgY
LR
LW
O
OG
OW
P
R
RB
W
WB
BATTERY 12V(+)
GL
BR
NO
1
3
5
2
R
LgR
302
AV60
46
27
24
44
45
43
27
46 46
51
23
23
2
3
7
3 4
8
24
23
44
43
23
23
2
1
BrR
46
BrR
LgR LgW
W
B
BrR
B
B
13
14
12
5
2
10
9
8
7
6
4
3
1
RL
5WR
RL
RL
Br
BrR
B
6
2
RL
Br
RW
BrY
BrY
RW
RL
23
RL
23
RL
GY
5WR
5WR 5W
COM
G E
H F D B
4
1
3
5
B
BR
5R
GY
RY
RY
+ -
12V 80AH
95D31R
FUSE
VIBRATOR LAMP
RELAY
VIBRATOR RELAY
VIBRATION MODE
SELECT SWITCH
F.L.
STARTER
SWITCH
F.L.
BATTERY
RELAY
BATTERY
65A
20A
15A
15A
15A
20A
20A
15A
15A
20A
20A
15A
65A
TO
INTERLOCK
RELAY
R2
R1
ACC
C
LgR
CONNECTION
1-3,4-5
1-3,4-6
1-2,4-6
VIBRATION
AUTO
VIBRATION MODE SELECT SWITCH
ST
ON
OFF
HEAT
CB
R
A
CC
R2
R
1
B
STARTER SWITCH
TO
VIBRATOR
SOLENOID
TO
F-R LEVER VIBRATION SWITCH (R),
F-R LEVER VIBRATION SWITCH (L)
51
Br
B
R
B
BrW
YW
GGW
YR
GR
Y
W
OG
GB
OWWB
RB
LgY
GY
LW Br LB L
WR GL LR
P
YL
O
12 2
Y WR
COMBINATION METER
FUSE
5A
12
Y
11
BrB
11
BrB
AV60
FUSE BOX
Power
excitation
circuit
5 V
power
supply
Movement
Movement
Movement
LCD
CPU
EEPROM
CAN interface
Tachometer
Fuel meter
Temperature
meter
Hour meter
Output
interface
Output interface
Illumination LED
Water spray
indicator
Liquid spray
indicator
Position lamp
indicator
Flood lamp indicator
Vibration indicator
Turn signal indicator
(L)
Turn signal indicator
(R)
Parking brake
indicator
Engine oil pressure
indicator
Engine charge
warning indicator
Hydraulic filter
indicator
Glow plug indicator
Note: The circuit in the dashed box is not mounted.
12V
12V
12V
BATT (12V)
KEY SW
Input
interface
TA input interface
Frequency divider
selector
AD input interfaceInput interfaceInput interface
TA pulse
(pickup)
TA pulse
(square wave)
Fuel sensor
Temperature sensor
Engine speed 1
Engine speed 2
Engine speed 3
Engine speed 4
Position lamp
Backlight
Turn signal (R)
Turn signal (L)
Vibration
Liquid spray
Water spray
Flood lamp
Glow plug
Parking brake
Engine charge warning
Engine oil pressure
Hydraulic filter
Lamp check
Coolant temperature 1
Coolant temperature 2
System configuration diagram
NC
NO
COM
F-R
LEVER
SWITCH
F
R

Table of Contents

Related product manuals