EasyManua.ls Logo

Siemens SINAMICS G110D - Operation in Fieldbus Systems; Communication Via AS-I Network; Overview

Siemens SINAMICS G110D
224 pages
To Next Page IconTo Next Page
To Next Page IconTo Next Page
To Previous Page IconTo Previous Page
To Previous Page IconTo Previous Page
Loading...
Functions
6.11 Operation in fieldbus systems
SINAMICS G110D
Operating Instructions, 07/2016, FW V3.63, A5E36768472B AB
157
6.11
Operation in fieldbus systems
6.11.1
Communication via AS-i Network
6.11.1.1
Overview
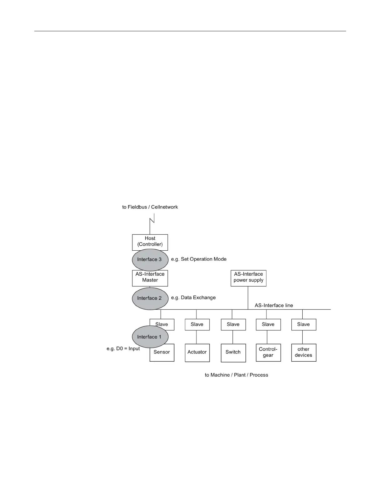
Overview
The Actuator/Sensor Interface or AS-Interface, normally abbreviated to AS-i, is a connection
system for the lowest process level in an automation system. The system is controlled and
monitored by an AS-i Master. This single master controls and monitors the AS-i network by
means of cyclic polling technique. This means that the master polls all the data passed from
all the slave nodes at a predefined interval.
A typical AS-i network structure is shown in the figure below.
Image 6-22 AS-i network structure
AS-i is a low speed (166 kbps) two-wire bus and the physical signalling method is
Manchester coded current pulses superimposed on the 28 V power supply. Since the power
supply is used for communications, it must be decoupled with inductors in order for the
receiver to be able to decode the transmitted messages. The basic data exchanged is four
bits in each direction each time a slave is polled. A second cable is used for an auxiliary 24 V

Table of Contents

Related product manuals