EasyManua.ls Logo

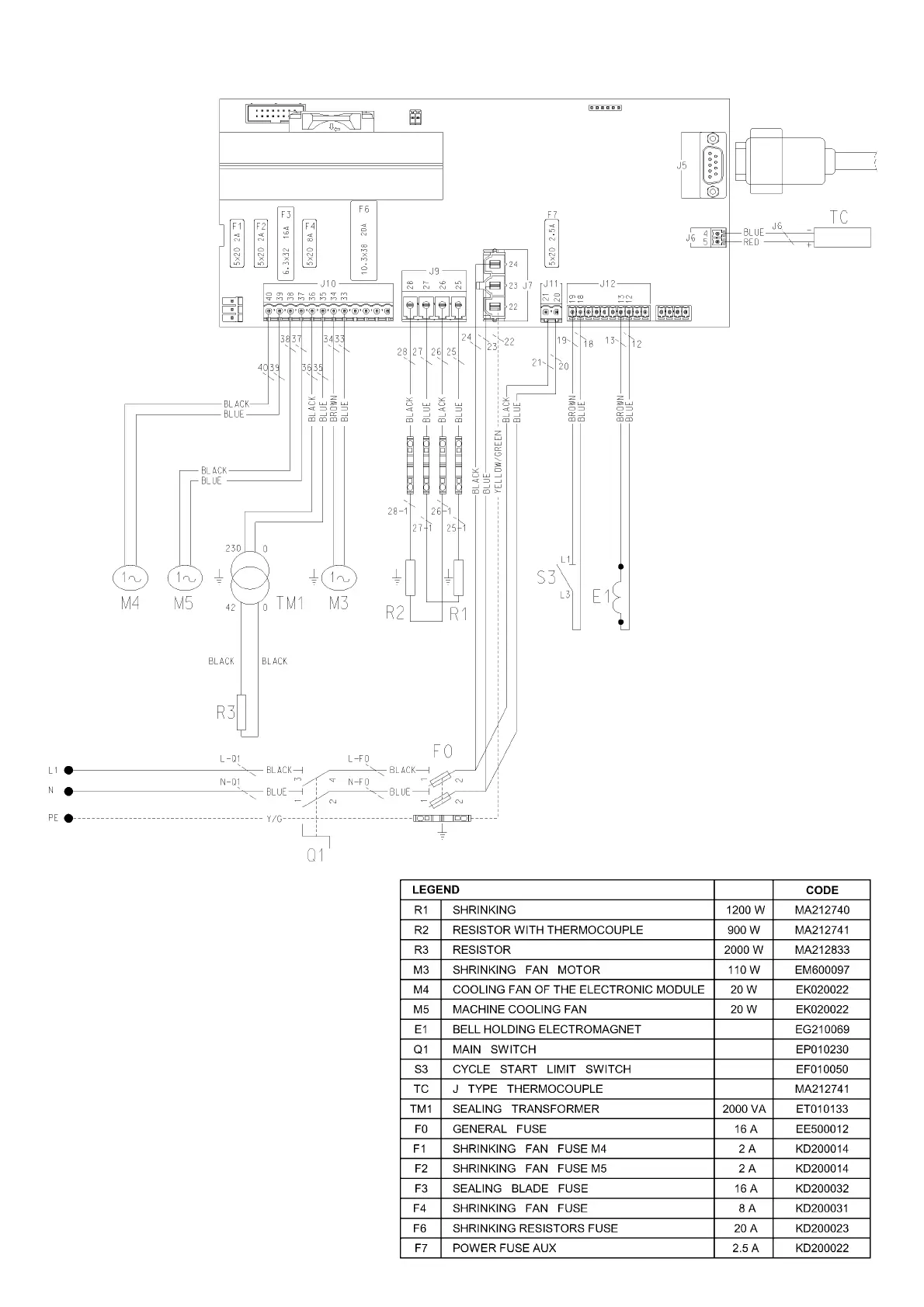
Smipack S440 - Tav. 22 WIRING DIAGRAM S440

Smipack S440
70 pages
Print Icon
To Next Page IconTo Next Page
To Next Page IconTo Next Page
To Previous Page IconTo Previous Page
To Previous Page IconTo Previous Page
Loading...
22 • WIRING DIAGRAM S440

Table of Contents

Related product manuals