EasyManua.ls Logo

Sony DXC-970MD - Page 130

Sony DXC-970MD
Print Icon
To Next Page IconTo Next Page
To Next Page IconTo Next Page
To Previous Page IconTo Previous Page
To Previous Page IconTo Previous Page
Loading...
130
VIDEO OUT
GEN LOCK
DC IN/
REMOTE
CCU
FLASH
LENS
MENU FUNCTION DATA
UP
WHITE
BARS
DOWN
RGB/SYNC
REMOTE
VIDEO OUT
GEN LOCK
DC IN/
REMOTE
CCU
FLASH
LENS
MENU FUNCTION DATA
UP
WHITE
BARS
DOWN
RGB/SYNC
REMOTE
1
2
1
2
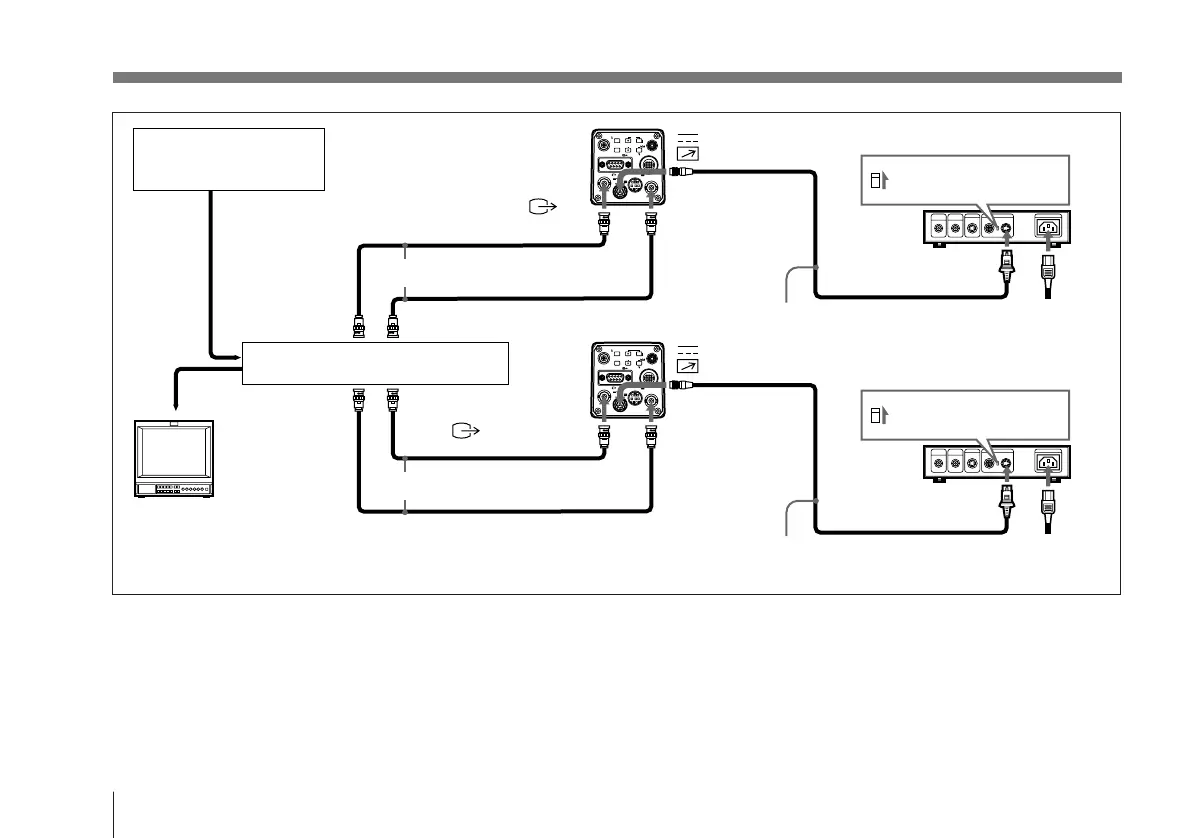
Câble CCDC-5/10/25/50A/100A
VIDEO IN
GEN LOCK
Adaptateur de caméra CMA-D2MD
Une sortie
secteur
Une sortie de
synchro (VBS
ou BS)
Générateur de
synchro ou caméra
VBS (BS) OUT
Câble coaxial 75 ohms
Câble coaxial 75 ohms
Câble CCDC-5/10/25/50A/100A
DXC-970MD
GEN LOCK
DC IN/
REMOTE
DC IN/
REMOTE
Moniteur vidéo, magnétoscope, etc.
AC IN
DXC-970MD
VIDEO OUT
Adaptateur de caméra CMA-D2MD
Régler le sélecteur
MODE sur la position
“1”.
CAMERA
(4 broches)
Régler le sélecteur
MODE sur la position
“1”.
CAMERA
(4 broches)
VIDEO OUT
VIDEO IN
Commutateur vidéo, etc.
VBS (BS) OUT
Cordon
d’alimentation
Connexion de base

Table of Contents

Related product manuals